进入6月,距离高考的日子越来越近了,部分高校已经陆续公布了2020年招生章程。如果说填报志愿的关键在于知己知彼,那么招生章程就是考生了解高校的一个重要窗口。只有认真研读并且读懂招生章程,理解录取规则,才能扬长避短,更合理、更精准地填报高考志愿。
那么,高校的招生章程应该怎么看,要去哪里看呢?今天就来给大家划一下重点!
招生章程应该怎么看?
1看高校情况
院校隶属关系、院校性质及层次、办学规模、院系及专业设置情况、师资状况、科研水平及成果。设有分校及多个校区的院校,关注考生在哪个校区就读、证书印章是否带有分校或校区字样等。
2录取原则
在阅读高校招生章程时,除了要看学校的性质层次、办学类型、收费标准等情况外,还要格外认真阅读录取原则。录取原则中包含了很多重要信息:如调档比例、退档情况、加分政策、单科成绩要求、专业级差、身体受限、外语语种、专业报考等具体要求。
3院校的调档比例
根据有关政策规定:按照顺序志愿投档的批次,院校的调档比例原则上控制在120%以内;按平行志愿投档的批次,调档比例原则上控制在105%以内。具体调档比例,不同高校的规定可能不一样。这就意味着少数考生可能会因为总分没有优势、身体条件或单科成绩达不到专业要求或是不服从专业调剂等原因而被退档。因此考生及家长填报志愿前,应注意查看目标高校的调档与退档的规定说明,慎重选择是否服从专业调剂项。
4专业录取规则
要了解高校在确定进档考生的专业时,所采用的办法是分数清、专业清还是专业级差。“分数清”是指将所有进档考生分科类按成绩排序,从高分到低分依次录取。“专业清”是高校是录取时遵循“专业志愿优先”原则,先将所有考生第一专业志愿分别排名,在每个专业列队中依分数高低依次录取,未被录取的再看其第二专业志愿,以此类推。“专业级差”是指同一高校的不同专业在录取时存在级差分,若考生的成绩未达到第一专业志愿的录取分数,则其总分减去专业级差后参与第二志愿专业排序。专业级差分一般在3—5分之间。
5艺术类专业录取办法
艺术类专业的录取要依据两条线,即文化成绩录取控制线、专业成绩录取控制线。在文化、专业都上线的情况下,不同院校的艺术类专业录取规则可能不一样:有的文化、专业在排序总分中各占50%;有的文化和专业四六开或三七开;有的只按专业成绩排序;有的只按文化成绩排序;有的省外高校需要校考成绩,有的高校承认省统考成绩等等。所以艺术类考生在填报志愿前一定要看清院校招生章程,慎重填报志愿。
6看加分政策
要注意看清目标高校在确定进档考生的专业时,是否认可考生的优惠加分:有些高校投档认可,而专业录取时不认可;有些高校投档认可,专业录取时也认可。如某大学招生章程里明确定“提前批录取的非通用语种考生,按投档分提档,按实考分录取专业”,意思就是投档认可加分,但专业录取时不认可。
7身高、性别等方面的特殊要求
高校部分专业因学习与就业需要,会对身高与性别等有特殊要求。比如一些与军事、国防、公共安全等相关的特殊专业还规定了男女生录取比例,甚至规定只招男生。这些特殊要求可千万不能忽视,不满足条件就避免填报。
8单科成绩要求、外语要求
高校许多专业对单科成绩有要求,规定原则上须达到及格水平或达到某一分数标准。比如有些院校的外语类、国际经济与贸易专业对考生英语成绩有特殊要求,有些院校的汉语言文学专业对考生语文成绩有特殊要求,有些院校的经济学类专业对考生的数学成绩有具体要求等等。
9体检、政审、年龄、应届等特殊要求
提前批(包括本科、专科)录取的学校,相当一部分在体检、政审、年龄、应届与否等方面有特殊要求,考生们一定要仔细查阅、对照,确定报考与否;同时做好相应检查、测试准备。招生章程哪里找?
在公众号回复“招生简章”查看全国高校招生简章汇总滚动更新中
↓↓↓强烈建议收藏起来!

今天给大家汇总了目前已经公布招生章程的院校,一起来看一下吧!
东北农业大学第一章 总则
第一条 为了保证东北农业大学本科招生工作顺利进行,规范招生行为,维护考生合法权益,学校依据《中华人民共和国教育法》《中华人民共和国高等教育法》及主管部门相关文件规定,结合学校本科招生工作的具体情况,制定本章程。
第二条 本章程适用于东北农业大学普通本科招生工作。
第三条 学校招生工作遵循“公平竞争、公正选拔、公开透明”的原则,德智体美全面考核、综合评价、择优录取考生,并接受纪检监察部门、新闻媒体、考生及其家长以及社会各界的监督
第二章 学校概况
第四条 学校全称:东北农业大学
第五条 国标代码:10224
第六条 办学性质及层次:公办全日制普通高校。国家“211工程”重点建设大学,“世界一流学科”建设高校,黑龙江省人民政府与农业部省部共建大学。具有本科、硕士、博士及专业学位等授予权,设有博士后科研流动站和工作站。
第三章 组织机构
第九条 学校设立由校领导和有关部门负责人组成的招生工作领导小组,负责制定本科招生政策,讨论决定本科招生重大事宜。学校设立招生委员会,包括教师、学生及校友代表,充分发挥他们在民主管理和监督方面的作用。
第十条 东北农业大学招生就业处是学校组织实施普通本科招生工作的常设机构。
第四章 招生计划
第十一条 我校2020年面向全国30个省(区、市)招生,招生专业涉及农学、工学、理学、经济学、管理学、文学、法学、艺术学等学科门类,招生计划以黑龙江省教育厅批复为准,分省分专业招生计划由各省(区、市)招生部门向社会发布。
第十二条 学校预留计划按照教育部规定不超过年度招生计划总数的1%;预留计划使用坚持公开透明的原则,主要用于平行志愿批次调档比例原因出现的超计划服从调剂考生录取。
第十三条 我校按专业类招生的有:环境科学与工程类(包括环境科学、环境工程2个专业)、自然保护与环境生态类(农学)(包括农业资源与环境、应用生物科学2个专业)、机械类(工学Ⅰ)(包括机械设计制造及其自动化、车辆工程、农业机械化及其自动化、包装工程4个专业)、能源动力类(工学Ⅱ)(包括新能源科学与工程、农业建筑环境与能源工程2个专业)、工业工程类(管理学Ⅰ)(包括工业工程、物流工程2个专业)、金融学类(经济学)(包括国际经济与贸易、金融学、保险学3个专业)、工商管理类(包括工商管理、会计学、市场营销、人力资源管理4个专业)、生物科学类(包括生物科学、生物技术2个专业)、生物工程类(工学Ⅳ)(包括生物工程、制药工程2个专业)、食品科学与工程类(包括食品科学与工程、食品质量与安全、粮食工程、乳品工程4个专业)、法学类(法学)(包括法学、社会工作2个专业)、水利类(工学Ⅴ)(包括农业水利工程、水利水电工程、水文与水资源工程3个专业)、统计学类(理学)(包括信息与计算科学、统计学2个专业)。
第十四条 按专业类录取的学生,入学以后将按专业类统一组织基础教学,第三学期,学生根据自己的成绩和志愿,选择其中一个专业,第四学期进入相应专业学习,达到学籍管理规定等有关要求,按该专业颁发毕业证书,授予学位。具体实施办法按照《东北农业大学本科人才按类招生与培养实施办法(暂行)》执行。
第十五条 农学(本硕博班)、园艺(本硕博班)、农业资源与环境(本硕博班)、动物科学(本硕博班)、动物医学(本硕博班)、农业机械化及其自动化(本硕博班)、农林经济管理(本硕博班)、生物科学(本硕博班)、食品科学与工程(本硕博班)实行动态考核与分流培养末位淘汰的管理机制,具体实施办法按照《东北农业大学“本硕博”连读及生物科学(理科实验班)培养计划实施办法(试行)》执行。
第五章 录取
第十六条 学校执行教育部规定的“学校负责,招办监督”的录取体制,在教育部领导下,由各省级招办统一组织录取。
第十七条 学校按照理工类、文史类、艺术类分类录取考生,浙江省、上海市、北京市、天津市、山东省、海南省按专业(专业组)设定的选考科目要求录取考生。
第十八条 调档比例按照各省级招办有关要求及我校生源情况确定。对实行平行志愿的批次,投档到我校且服从调剂的考生不退档。
第十九条 专业录取时不设专业志愿分数级差,以分数优先为原则,即按高分到低分排序,按照考生填报的专业志愿顺序依次录取。在内蒙古自治区实行“招生计划1:1范围内按专业志愿排队录取”的录取原则。在江苏省两门选测科目的等级要求是2个B,必测科目等级要求是5个合格。
第二十条 学校确定进档考生专业分配按分数优先的原则,若考生高考总分相同,理工类专业按照数学、综合、语文、外语的顺序排序,文史类专业按照语文、综合、数学、外语的顺序排序。江苏省、上海市、北京市、天津市、海南省进档考生若高考总分相同,按照五省(市)投档位次的顺序排序;如位次也相同,江苏省再按选测科目等级排序。
第二十一条 视觉传达设计、环境设计、广播电视编导专业录取规则:学校在省级招办投放的考生电子档案范围内,按照文化成绩从高到低录取;如文化成绩相同,按术科成绩择优录取;如术科成绩仍相同,按照语文、外语、数学单科成绩排序规则择优录取。音乐表演专业录取规则:学校在省级招办投放的考生电子档案范围内,按照术科成绩从高到低录取(器乐按小项分别排序录取);如术科成绩相同,按文化成绩择优录取;如文化成绩仍相同,按照语文、外语、数学单科成绩排序规则择优录取。
第二十二条 学校认可教育部和各省(区、市)教育主管部门审定的全国性照顾政策,认可黑龙江省招生委员会制定的省属院校照顾政策,但照顾政策分值不得超过20分;专业安排以考生的实际高考成绩作为录取依据。
第二十三条 农学(本硕博班)、园艺(本硕博班)、农业资源与环境(本硕博班)、动物科学(本硕博班)、动物医学(本硕博班)、农业机械化及其自动化(本硕博班)、农林经济管理(本硕博班)、生物科学(本硕博班)、食品科学与工程(本硕博班)、计算机科学与技术、物联网工程、软件工程、生物科学类(包括生物科学、生物技术)、生物工程类(工学Ⅳ)(包括生物工程、制药工程)、汉语国际教育等专业公共外语课采用英语授课,非英语语种考生慎重报考;英语专业必须为英语语种考生。
第二十四条 动物医学、金融学(中俄合作办学)、工商管理(中俄合作办学)、国际经济与贸易(中俄合作办学)专业学制五年,其他专业(类)学制四年。
第二十五条 我校中俄合作办学项目包括国际经济与贸易、金融学、工商管理三个专业,其中国际经济与贸易是我校与俄罗斯太平洋国立大学合作办学的项目,金融学、工商管理是与俄罗斯远东国立技术水产大学合作办学的项目。根据俄方签证要求,只有获得普通高级中学毕业证书的学生方可报考,中等职业教育、成人高中、同等学力的毕业生不能报考。录取到中俄合作办学专业的学生报到时须携带高中毕业证、学业水平考试(会考)合格证和有效护照,并且入学后第2-4学期必须出国学习。学生完成学业后,达到我校学籍管理规定要求,将获得东北农业大学的毕业证书和学士学位证书。
第二十六条 中俄合作办学项目国内学习期间学费15750元/年,国外学习期间太平洋国立大学每年学费179300卢布,远东国立技术水产大学每年学费和宿费2700美元。(俄方学校根据物价、汇率的变化可能适当上浮收取)
第二十七条 我校“中美人才培养计划”121双学位项目实验班包括工商管理、生物科学、动物科学、食品科学与工程四个专业,其中工商管理专业是与美国北卡罗来纳大学彭布洛克分校合作,生物科学专业是与美国米勒斯维尔大学合作,动物科学专业是与美国莫瑞州立大学合作,食品科学与工程专业是与美国威斯康星大学斯托特分校合作。此项目只招收具有出国留学意愿并能承担办理出国手续及在美期间费用的考生。根据美方签证要求,获得普通高级中学毕业证书的学生方可报考。高考英语成绩要求不低于105分。录取到中美121项目的学生报到时须携带高中毕业证、学业水平考试(会考)合格证和有效护照(有效期三年以上)。学生完成中美121项目人才培养方案中规定的全部课程,达到我校及美方高校毕业要求和学位授予条件,将获得东北农业大学毕业证书和学士学位证书,以及美方高校的学士学位证书。
第二十八条 “中美人才培养计划”121双学位项目实验班国内学习期间学费工商管理专业3500元/年,生物科学专业4500元/年,动物科学3000元/年,食品科学与工程4200元/年;中教国际教育交流中心收取出国手续费人民币24160元,回国保证金50000元和相当于3000美元人民币数额的项目管理费;国外学习期间北卡罗来纳大学彭布洛克分校学费、食宿费和医疗保险等预交款大约25000美元/年,米勒斯维尔大学学费、食宿费和医疗保险等预交款大约32000美元/年,莫瑞州立大学学费、食宿费和医疗保险等预交款大约24000美元/年,威斯康星大学斯托特分校学费、食宿费和医疗保险等预交款大约23000美元/年。
第二十九条 我校是经教育部备案的具有招收高水平运动队资格的普通高校,2020年继续面向全国招收高水平运动员,招生项目为田径、足球。对于通过我校组织的高水平运动队水平测试,并通过生源所在省级招办统一组织的高水平运动员专业测试或资格审查,经公示,录取时将按照教育部、生源省份和学校有关规定执行。
第三十条 录取体检标准按照教育部、卫生部、中国残疾人联合会印发的《普通高等学校招生体检工作指导意见》及有关补充规定执行。
第六章 录取结果公布
第三十二条 考生对录取结果有异议,可与学校联系并核实,招生就业处(0451-55190419),纪委(监察处)(0451-55191433)。
第三十三条 凡报考我校并符合录取条件的考生,经所在省级招生主管部门批准后,我校即向其发放录取通知书,通知书通过中国邮政特快专递(EMS)寄出。
第七章 学费和奖助学金
第三十四条 我校学费收费标准按黑龙江省发展、财政等部门规定执行,如有变动,以发改、财政批复标准为准。
第三十五条 学校设立多项奖学金,奖励品学兼优的学生。同时,通过申请国家助学贷款、提供勤工助学岗位、发放特殊困难补助等措施帮助家庭经济困难的学生顺利完成学业。
第八章 入学复查
第三十六条 新生入学后,学校统一进行新生入学复查工作。复查不符合者,将按国家和学校有关规定处理。
第三十七条 对于艺术类专业及高水平运动队入学新生,学校开展入学专业复测和复核,对于专业测试不达标、入学前后两次测试成绩差异显著的情况,一经查实属替考、违规录取、冒名顶替入学等违规情况的新生,一律取消录取资格、不予学籍电子注册,并报告有关部门倒查追责。
第九章 附则
第三十八条 高考咨询人员意见仅供参考,不作为录取依据及承诺。学校不委托任何中介组织和个人从事招生活动,考生及家长谨防受骗。
第三十九条 按照国家规定录取的新生,持录取通知书,按《入学须知》要求和规定的报到日期到校办理入学手续。因故不能按期入学者,应当向学校请假。未请假或请假逾期者,除因不可抗力等正当事由以外,视为放弃入学资格。
第四十条 学生完成学业后,按照东北农业大学学籍管理规定等有关要求,符合毕业条件的,颁发东北农业大学本科学历证书,达到授予学位条件的,颁发学士学位证书。
第四十一条 本章程上报学校主管部门备案,自公布后实施。学校以往有关招生工作的要求、规定如与本章程冲突,以本章程为准,并即时废止以往有关规定。
第四十二条 本章程将根据教育部、生源地省级招生管理部门当年招生政策的调整进行修订。本章程若与国家法律、法规和上级有关政策相抵触,以国家法律、法规和上级有关政策为准。
第四十三条 本章程由东北农业大学招生就业处负责解释。
暨南大学
(请滑动查看)第一章 总则
第一条 依据《中华人民共和国教育法》《中华人民共和国高等教育法》等相关法律、教育部有关规定和《暨南大学章程》,结合暨南大学实际情况,制定本章程。
第二条 暨南大学本科招生工作遵循“公平竞争、公正选拔、公开程序,德智体全面考核、综合评价、择优录取”的原则。
第三条 本章程适用于暨南大学2020年普通高考全日制本科招生工作。
第二章 学校概况
第四条 学校中文全称:暨南大学,简称暨大;英文全称:JINAN UNIVERSITY,英文缩写为JNU。
第五条 学校国标代码:10559
第六条 办学属性:中央统战部直属全日制国家重点综合性大学,中央统战部、教育部和广东省人民政府共建高校,国家“211工程”重点建设高校,国家“双一流”建设高校,中国第一所华侨高等学府。
第七条 办学层次:本科、硕士研究生、博士研究生。
第八条 录取批次:提前批、第一批、第一段、本科批。
第九条 学校地址:
石牌校区:广东省广州市天河区黄埔大道西601号
番禺校区:广东省广州市番禺区兴业大道东855号
广园东校区:广东省广州市天河区瘦狗岭路377号
深圳校区:广东省深圳市南山区华侨城侨城东街6号
珠海校区:广东省珠海市前山路206号
第十条 颁发证书:按国家招生管理规定录取并取得我校正式学籍的学生,在规定的年限内获得规定的学分,达到毕业生要求时,准予毕业并颁发暨南大学毕业证书。对符合学士学位授予条件的本科毕业生,授予学士学位并颁发学位证书。
第三章 组织机构及工作职责
第十一条 学校设立本科招生工作领导小组,负责全校本科招生工作,讨论和决定本科招生重大事宜。本科招生工作领导小组由校领导和校内相关职能部门负责人组成。
学校组建由校领导、相关职能部门负责人、学校教师、学生及校友代表组成的本科招生委员会。本科招生委员会的主要职责是:对学校制定招生计划、确定招生政策、决策招生重大事项等相关工作提出咨询意见与建议,并对本科招生工作进行监督。
第十二条 暨南大学本科生招生办公室是学校组织和实施招生工作的常设机构,其主要职责是贯彻执行国家招生政策和制度,在学校招生工作领导小组的领导下,负责学校本科招生各项工作的具体实施。
第十三条 暨南大学本科生招生办公室根据需要组建赴各省(自治区、直辖市)招生宣传组。招生宣传组负责协助本科生招生办公室在各省(自治区、直辖市)开展招生宣传、咨询等工作。
第四章 招生计划
第十四条 学校在国家方针政策的指导和中央统战部、教育部的统筹安排下,根据社会和经济发展对人才培养的战略需求,遵循公平性、科学性、稳定性,结合学校自身实际,以生源质量为先导,兼顾地区平衡原则,确定来源计划的编制办法。学校分省分专业招生计划、专业选考科目以及其他要求由各省级招生考试管理部门向社会公布。
第十五条 学校按照不超过招生总数1%的比例安排预留计划,预留计划一是用作调节各省(自治区、直辖市)统考上线生源的不平衡;二是用作按高出1:1投档后,多投档的考生又服从专业调剂时,追加计划进行录取时使用。预留计划的投向在正式投档前确定。预留计划将按照录取进度和专业实际情况安排,用完即止。
第五章 录取原则
第十六条 学校招生录取的投档比例视生源具体情况而定,原则上平行志愿省份按1:(1~1.05)投档,非平行志愿省份按1:(1~1.2)投档。
第十七条 本校公共外语教学为英语,请非英语语种考生慎重报考。
第十八条 录取细则
(一)投档时认可各省(自治区、直辖市)教育主管部门根据教育部相关规定给予考生的政策性加分,但原则上分值累计不得超过20分,且考生的高考文化课成绩须不低于生源所在省(自治区、直辖市)的第一批本科录取控制分数线。
(二)学业水平考试要求、各省选考科目要求:按各省级招生考试机构公布执行;其中,在江苏省选测科目等级要求一个A一个B及以上。
(三)专业录取:分数优先,遵循志愿。按高考文化课成绩(裸分)由高到低安排专业,不设专业级差。高考文化课成绩相同时,依据各省提供的排名方法和顺序录取。若各省未提供详细排名或排序分,则按照我校择优录取原则,有加分者(加分高者)优先录取。裸分相同,均无加分,则参考单科成绩排序:
1.文科考生依次比较:语文—文综—数学—外语。
2.理科考生依次比较:数学—理综—语文—外语。
3.北京、上海、天津、海南的考生,依次比较:语文—数学—外语。
若以上排序均相同,参考专业志愿排序,优先录取专业志愿在前者。当考生填报的专业志愿都未被录取时,若考生服从专业调剂,调剂到未满额专业;若不服从专业调剂,将以退档处理。
(四)创新班在各学习阶段,将根据学生的学业、表现、健康和志愿等综合状况进行适当分流或淘汰,不符合要求者将分流至相应专业的普通班学习,具体培养及管理办法按学校相关规定执行。志愿填报方式与普通专业相同。
(五)报考建筑学专业的考生,将根据实际高考文化课成绩进行专业预录,入校加试素描后根据素描成绩进行正式专业录取。素描成绩不合格者将参照我校当年各专业录取分数线及考生高考志愿,依据高考文化课成绩,按照高分转低分的原则,调入新专业。不同意学校安排者予以取消入学资格。
(六)暨南大学伯明翰大学联合学院设4个本科专业:数学与应用数学、信息与计算科学、经济学、经济统计学。各专业招生录取按照《暨南大学伯明翰大学联合学院2020年招生简章》执行。联合学院在高考改革省份招收符合专业选科要求的考生,在非高考改革省份招收理工类考生。录取要求如下:
1.最低录取控制分数线:各省(自治区、直辖市)普通理科第一批本科控制分数线(重点线/特殊类型招生控制分数线)(解释权归各省级招生考试管理部门)。
2.数学科目分数不低于科目总分的75%;
3.外语科目分数不低于科目总分的80%;
凡报考并上线者,将按照学校的录取规则,择优录取。同意专业调剂者,在四个专业范围内调剂,否则作退档处理。暨南大学伯明翰大学联合学院只招收填报该学院各专业志愿的考生。
(七)艺术类专业、高水平运动队、运动训练专业、优秀运动员免试入学等特殊类型招生项目的录取,依照我校当年的有关规定执行。具体办法由我校按照教育部、国家体育总局等有关特殊类型招生工作要求制定,详情可在我校本科生招生办公室网站查阅。
(八)体育教育专业,原则上出档原则按照各省有关体育专业出档规则执行。如果该省无具体要求,则按照我校规则执行:在考生专业考试成绩合格,高考文化课成绩达到生源所在地省(自治区、直辖市)招生部门划定的体育类第一批本科(重点线)录取控制分数的情况下,以体育成绩排序,择优录取。
(九)面向贫困地区招生等专项计划的录取,按照教育部及各省级招生考试管理部门相关文件录取,原则上考生高考文化课成绩不低于我校普通类所在批次录取控制分数线。
(十)护理学、运动训练、体育教育、艺术类专业考生,入学后不允许申请转专业。
第十九条 录取体检标准按照教育部和卫生部、中国残疾人联合会颁布的《普通高等学校招生体检工作指导意见》(教学〔2003〕3号)和《教育部办公厅卫生部办公厅关于普通高等学校招生学生入学身体检查取消乙肝项目检测有关问题的通知》(教学厅〔2010〕2号)的有关规定执行。新生入学后进行体检复查(色盲、色弱两项以高考体检结果为准),对经复查专业体检受限或不符合入学标准者,依据学校相关政策转入不受限的低录取分专业或取消入学资格。
第二十条 录取结果由各省(自治区、直辖市)招生部门统一公布。我校的录取结果通过学生所在省级招生考试管理部门审核后,将在学校本科生招生办公室网站公布以供查询。
第六章 入学及复查复测
第二十一条 依据教育部相关规定,新生未经同意逾期不报到的,视为放弃入学资格。
第二十二条 新生入学后,按照国家和学校有关规定进行入学资格复查。复查不合格的学生,依据招生工作有关规定处理
第七章 收费标准
第二十三条 学费:
(一)理工、外语、体育类专业:6850元/生/学年;(二)文史、财经、管理类专业:6060元/生/学年;(三)艺术类专业:10000元/生/学年;(四)医学类专业:7660元/生/学年;(五)国际学院专业:12000—18000元/生/学年;(六)暨大伯大联合学院专业:70000元/生/学年;
以上所列收费标准若有更改以当年广东省发改委核定为准。
第二十四条 住宿费:
1200—1800元/生/学年,按实际入住宿舍标准收费,多退少补。
8第八章 奖助学金
第二十五条 学校建立了健全的奖学金体系,设有高水平运动队奖学金、国家奖学金、国家励志奖学金、国家助学金、在读生年度奖学金、专项奖学金、社会奖学金等多项奖助措施,以激励学生更好地完成学业。
第二十六条 存在家庭经济困难情况的学生,入学时请按照学校资助指引提出家庭经济困难申请(保证申请情况真实,且需有申请者亲笔签名和有效联系方式),由学校根据不同情况采取不同的方式予以资助,如国家助学贷款、勤工助学、助学金及临时困难补助等。
第九章 招生咨询与监督
第二十七条 招生咨询
电话:020-85220130
传真:020-85221340
邮箱

zsb@jnu.edu.cn
暨南大学网址:
https://www.jnu.edu.cn
暨南大学本科生招生办公室网址:
https://zsb.jnu.edu.cn
地址:广州市黄埔大道西601号暨南大学行政办公楼403室,邮编:510632
第二十八条 我校本科招生工作在学校纪检监察部门的监督下进行,同时接受考生、家长和社会各界的监督。监督电话:020-85227073。
第十章 附 则
第二十九条 本章程自公布之日起施行,如遇教育部、部分省份高考政策调整,我校将制定相应政策,并另行公布。
第三十条 本章程由暨南大学本科生招生办公室负责解释。
深圳大学
(请滑动查看)第一章 总则
第一条 为了保证夏季普通高考招生工作顺利进行,切实维护学校和考生的合法权益,依据《中华人民共和国教育法》和《中华人民共和国高等教育法》等法规、国务院和广东省关于深化考试招生制度改革的实施意见文件精神以及教育部、省招生委员会的有关规定,全面落实《教育部关于进一步推进高校招生信息公开工作的通知》(教学函〔2013〕9号)的要求,结合学校实际情况,特制定本章程。
第二条 学校招生工作遵循“公平竞争、公正选拔、公开程序,德智体美劳全面考核、综合评价、择优录取”的原则,接受纪检监察部门、考生、家长以及社会各界的监督。
第二章 学校概况
第三条学校名称:深圳大学
第四条 学校国标代码:10590
第五条 学校地址:
粤海校区(含沧海校区):广东省深圳市南山区南海大道3688号,邮政编码:518060
丽湖校区:广东省深圳市南山区学苑大道1066号,邮政编码:518055
第六条 办学层次:本科
第七条 办学性质:公办普通高等学校
第八条 办学类型:全日制
第九条 学校主管单位:广东省深圳市人民政府
学校业务主管单位:广东省教育厅
第十条 毕(结)业颁证:按国家招生管理规定录取并取得本校正式学籍的学生,在校期间完成教学计划规定的理论和实践教学环节,成绩合格,获得规定的学分,达到毕(结)业要求者,颁发普通高等学校毕(结)业证书。颁发证书学校名称:深圳大学,证书种类:普通高等学校毕(结)业证书。对符合学士学位授予条件的本科毕业生,授予学士学位并颁发学位证书。退学学生,视具体情况发放肄业证书或开具写实性学习证明。
第三章 组织机构与职责
第十一条 学校设立由校领导和相关职能部门负责人、学校教师、学生及校友代表组成的招生委员会,全面贯彻执行教育部和广东省招生委员会有关普通高校考试招生政策,负责制定学校招生章程、招生规定和实施细则、确定招生规模和调整专业招生计划,组织管理招生工作的具体实施,协调处理招生工作中的重大事项。
第十二条 招生办公室为学校招生委员会的执行机构,其主要职责是根据学校的招生规定和实施细则,编制招生计划,组织招生宣传和录取工作,处理招生的日常事务。招生工作人员必须严格遵守招生纪律和有关考试命题的规定,主动接受纪检监察部门和社会的监督。
第十三条 学校设立由学校领导和纪检监察部门组成的考试招生监察小组,对招生工作全过程实施监督。在录取期间成立信访组,安排专人负责考生和社会的信访、申诉、投诉处理工作。
第四章 招生计划
第十四条 录取批次(具体以各省招生专业目录为准)
(一)广东省录取批次分为提前本科批次和本科批次;
(二)广东省以外省份(自治区、直辖市)普通类(高考改革省份)、文科类、理科类列第一批(重点批或本科批)录取;
(三)体育类、美术类、音乐类本科专业录取批次按教育部及生源省(自治区、直辖市)规定确定。
第十五条 学校分专业招生计划及有关要求均以生源省(自治区、直辖市)公布的专业目录为准。根据教育部规定,学校将预留不超过本科计划总数的1%,用于生源质量调控及解决考生专业服从调剂而需要增加的计划等问题。
第十六条 其他招生类型
(一)高水平运动队和运动训练专业面向全国招生(不含港澳台地区),相关规定详见《深圳大学2020年高水平运动队及保送录取运动员招生简章》和《深圳大学2020年运动训练专业招生简章》;
(二)外语类保送生相关规定详见《深圳大学2020年外语类保送生招生简章》。
第五章 录取规则
第十七条 学校遵循教育部规定的“学校负责、招办监督”的录取体制,严格遵守教育部、省(区、市)招生办公室的有关招生录取政策和规定,本着公开、公平、公正的原则,以考生高考成绩为基本依据,综合衡量德智体美劳,择优录取。
第十八条 在生源省(自治区、直辖市)招生委员会划定的录取最低控制分数线上,在确保完成招生计划的前提下,按照普通类(高考改革省份)、文科类、理科类、体育类、艺术类(含音乐类、美术类、舞蹈类、广播电视编导类)分类录取。
第十九条 在实行平行志愿投档的省(区、市),学校可根据各省级招生办公室公布的平行志愿投档规则及生源情况确定招生计划微调方案和调档比例。
第二十条 在思想政治品德考核和身体健康状况检查合格、统考成绩达到同批录取控制分数线,符合深圳大学提档要求的情况下,普通文理类,依据考生志愿,按考生原始成绩(不含政策性加分)从高分到低分排序择优录取。
考生原始成绩(不含政策性加分)相同,如招生省(区、市)有相关录取排序(投档排序)规则,则按该省(区、市)规定执行;无相关规则的省(区、市)则按考生单科顺序及分数从高到低排序择优录取,单科成绩的排列顺序为:文史类为语文、文科综合、文科数学、外语,理工类为理科数学、理科综合、语文、外语。在排位相同时,优先录取已修习相关专业基础知识(模块)的考生。
第二十一条 学校志愿处理办法
实行平行院校志愿的省(自治区、直辖市)按“分数优先,遵循志愿”的投档原则处理。
其他省(自治区、直辖市)实行院校志愿优先的录取原则;同等志愿,择优录取。即优先录取第一院校志愿考生,若第一院校志愿考生生源不足,再按考生的学校志愿次序,择优录取。
第二十二条 专业志愿处理办法
普通文理类实行专业平行志愿,按分数优先原则,并结合专业要求录取。
在内蒙古自治区实行“分数清”录取规则。
第二十三条 考生所有填报专业志愿均未被录取时,若不服从专业调剂或服从调剂但是不符合计划有空额专业相关要求的,将予以退档;如服从专业调剂,在符合要求的相关专业的专业志愿录取完后,有剩余计划的情况下,可以被择优调剂录取。
第二十四条 录取时对学业水平测试等级有要求的省(自治区、直辖市),进档后排序规则为先分数后等级。
在广东省,报考我校本科批文科类、理科类的高中毕业生,文科类考生必须参加普通高中学业水平物理、化学、生物学3门科目的考试,理科类考生必须参加普通高中学业水平思想政治、历史、地理3门科目的考试,各门考试均须获得等级成绩;且报考普通本科院校普通类专业至少须有2门科目成绩达到C级及以上等级。当考生成绩(或排序)相同时,综合素质评价及学业水平考试成绩优秀的考生可优先录取。
在广东省,报考我校高水平运动队、运动训练专业、体育类、美术类、音乐类的高中毕业生,文科类考生必须参加物理、化学、生物学三门学科学业水平考试,且至少有两门学科成绩均达到D级及其以上等级;理科类考生必须参加思想政治、历史、地理三门学科学业水平考试,且至少有两门学科成绩均达到D级及其以上等级。当考生考试成绩(或排序)相同时,综合素质评价及学业水平考试成绩优秀的考生可优先录取(高水平运动队和运动训练专业除外)。
在江苏省,报考我校文科类、理科类学业水平测试的等级要求为:选测科目AB或AB以上,必测科目(含技术)4合格;报考艺术类专业的等级要求:必测科目(含技术)为4合格。2018年及以前的必修科目测试成绩要求4C或4C以上。
其他省(自治区、直辖市)如对考生高中学业水平有相应要求,则按当地省(自治区、直辖市)招生办有关规定执行。
第二十五条 外语语种要求
本校公共外语教学为英语,请非英语语种考生慎重报考。
英语和英语(师范)专业仅招英语语种考生,日语专业仅招日语和英语语种考生,法语专业仅招法语和英语语种考生,西班牙语仅招西班牙语和英语语种考生,德语专业仅招德语和英语语种考生。
第二十六条 体育类、美术类、音乐类实行专业志愿优先。
(一)音乐类专业出档考生须符合《深圳大学2020年本科艺术类专业招生简章》中关于各省该专业对演唱方式或器乐乐种的要求,否则不能录取至相应专业;
(二)按省统考方式且以平行志愿按艺术计划1:1出档的省市相关专业,符合录取政策的出档考生,文化总分和术科成绩均达到生源省市划定的最低录取控制分数线,志愿优先,按投档成绩(排位)分档至各专业。广东省投档成绩为综合分,其它各省按各省录取文件规定执行;
(三)未按计划1:1出档的省市相关艺术统考专业和校考专业:符合录取政策的出档考生,在文化总分和术科成绩均达到生源省(自治区、直辖市)划定的最低录取控制分数线的前提下,先按术科总分(排名)从高分到低分择优录取计划数的50%(按四舍五入规则;如术科总分(排名)相同,则按文化课择优录取),再按文化课总分从高分到低分择优录取剩余计划(如文化总分相同,则按术科总分(排名)择优录取);
(四)体育教育(师范)、休闲体育专业:广东省符合录取政策的出档考生,文化总分和术科成绩均达到生源省市划定的最低录取控制分数线,志愿优先,按综合分(排位)分档至各专业。
第二十七条 对享受加分政策的考生,可按省(自治区、直辖市)招生办的规定加分投档,普通文理类录取专业时以原始成绩(不含政策性加分)为准。
第六章 录取体检标准
第二十八条 录取考生的体检标准按照教育部、卫生部、中国残疾人联合会颁布的《普通高等学校招生体检工作指导意见》及《教育部办公厅卫生部办公厅关于普通高等学校招生学生入学身体检查取消乙肝项目检测有关问题的通知》(教学厅〔2010〕2号)的有关规定执行。对于残障考生,若其生活能够自理,符合所报专业要求,且高考成绩达到录取标准,予以正常录取。
以下专业色盲、色弱者不予录取:心理学、心理学(师范)、化学、环境工程、食品科学与工程、新能源科学与工程、化学(师范) 、生物技术、 海洋科学、生物科学、生物科学(师范)、临床医学 、生物医学工程、药学、护理学、口腔医学、预防医学。
以下专业色盲者不予录取:设计学类、美术学、高分子材料与工程、材料科学与工程、物理学、核工程与核技术、物理学(师范)、建筑学、城乡规划、风景园林。
第二十九条 体育教育(师范)专业裸眼视力低于4.7的考生,请慎重报考。
第三十条 新生入学后,学校以教育部、卫生部、中国残疾人联合会制定的《普通高等学校招生体检工作指导意见》、《教育部办公厅 卫生部办公厅关于普通高等学校招生学生入学身体检查取消乙肝项目检测有关问题的通知》为依据,对新生身体健康状况进行复查,对经复查不符合体检要求或不宜就读已录取专业者,按有关学籍管理规定办理,予以转专业或取消学籍。
第七章 新生注册和复查
第三十一条 经本校夏季高考招生录取的考生,须在规定时间内办理缴交学费注册手续,逾期未注册者,按自行放弃入学资格处理。
第三十二条 新生入学三个月内,将对学生进行政治、文化、健康等方面的复查。对在报名和考试过程中有弄虚作假或其他违纪违规行为者,将按规定取消学籍。
第八章 收费标准
第三十三条 学费与住宿费
(一)学费(不含书费)按学分制收费,由课程学分学费和专业学费两部分组成,每学期学分学费按学生实际修读的课程总学分计算。各专业每学年平均收费情况详见深圳大学本科招生网;住宿费为800-1500元/学年(以深圳市物价部门批准数为准);
(二)华侨与港澳台地区学生收费标准与内地学生一致。
第九章 资助学生政策
第三十四条 国家助学贷款、奖学金、助学金等奖助学措施按照教育部、广东省教育厅和我校相关规定执行。
第三十五条 学校奖助学金政策(详见深圳大学本科招生网)
(一)成绩优秀的新生,入学后可获得相应等级新生奖学金;
(二)符合条件的学生可获得国家奖学金、国家励志奖学金和社会各界设立的各种奖学金、助学金;
(三)助学贷款与勤工助学
1.按国家、省市有关规定,家庭经济困难的学生可申请国家助学贷款,贷款金额最高为8000元/人/学年;
2.设有勤工助学岗位,同等条件下,家庭经济困难的学生优先安排。
第十章 特别说明
第三十六条 报到校区
丽湖校区:医学部、材料学院、化学与环境工程学院和生命与海洋科学学院相关专业。
粤海校区:其它专业。
第三十七条 入学复测
根据教育部有关文件规定,学校要对特殊类(含艺术类、体育类、高水平运动队、运动训练专业及外语类保送生等)录取新生开展入学专业水平复测,如发现专业水平复测不合格者,将取消其学籍,予以退学。复测内容和标准与当年高考专业术科考试内容(可量化部分)一致,如学生复测成绩未达到其本人高考术科成绩的70%,视为复测不合格。
第十一章 招生工作咨询、监督与申诉
第三十八条 招生咨询及联系方式
咨询电话: 0755-2653 6235
传真:0755-2653 4482
第三十九条 招生工作的监督与申诉渠道
联系部门:深圳大学纪委办公室
监督电话:0755-2653 4925
传真:0755-2653 4925
第十二章 附则
第四十条 本章程由深圳大学于2020年3月由校长办公会议讨论审查通过,适用于深圳大学2020年本科招生工作,自公布之日起施行。
第四十一条 本章程由深圳大学授权深圳大学招生办公室解释。本章程若与国家和省(区、市)的规定不一致,以国家和省(区、市)的规定为准。
韩山师范学院
(请滑动查看)第一章 总则
第一条 为了保证夏季普通高考招生工作顺利进行,切实维护学校和考生的合法权益,依据《中华人民共和国教育法》和《中华人民共和国高等教育法》等法规、国务院和广东省关于深化考试招生制度改革的实施意见文件精神以及教育部、省招生委员会的有关规定,全面落实《教育部关于进一步推进高校招生信息公开工作的通知》(教学函〔2013〕9号)的要求,结合学校实际情况,特制定本章程。
第二条 学校招生工作遵循“公平竞争、公正选拔、公开程序,德智体美劳全面考核、综合评价、择优录取”的原则,接受纪检监察部门、考生、家长以及社会各界的监督。
第二章 学校概况
第三条 学校名称:韩山师范学院
第四条 学校国标代码:10578
第五条 学校地址:
校本部:广东省潮州市桥东,邮政编码:521041;
韩东校区:广东省潮州市官塘工业园区,邮政编码:515653;
潮州师范分院:广东省潮州市区西荣路52号,邮政编码:521000。
第六条 办学层次:本科、专科(高职)
第七条 办学性质:公办普通高等学校
第八条 办学类型:全日制
第九条 学校主管单位:广东省教育厅
第十条 毕(结)业颁证:按国家招生管理规定录取并取得学校正式学籍的学生,在校期间完成教学计划规定的理论和实践教学环节,成绩合格,获得规定的学分,达到毕(结)业要求者,颁发普通高等学校毕(结)业证书。颁发证书学校名称:韩山师范学院,证书种类:普通高等学校毕(结)业证书。对符合学士学位授予条件的本科毕业生,授予学士学位并颁发学位证书。退学学生,视具体情况发放肄业证书或开具写实性学习证明。
第三章 组织机构与职责
第十一条 学校设立由校领导和相关职能部门负责人、学校教师、学生及校友代表组成的招生委员会,全面贯彻执行教育部和广东省招生委员会有关普通高校考试招生政策,负责制定学校招生章程、招生规定和实施细则、确定招生规模和调整专业招生计划,组织管理招生工作的具体实施,协调处理招生工作中的重大事项。
第十二条 招生办公室为学校招生委员会的执行机构,其主要职责是根据学校的招生规定和实施细则,编制招生计划,组织招生宣传和录取工作,处理招生的日常事务。招生工作人员必须严格遵守招生纪律和有关考试命题的规定,主动接受纪检监察部门和社会的监督。
第十三条 学校设立由学校领导和纪检监察部门组成的考试招生监察小组,对招生工作全过程实施监督。在录取期间成立信访组,安排专人负责考生和社会的信访、申诉、投诉处理工作。
第四章 招生计划
第十四条 学校在广东省录取批次为本科提前批次、本科批次、专科批次;在广东省外录取批次按生源省(区、市)招生办公室公布的招生目录执行。
第十五条 学校分专业招生计划及有关要求均以生源省(区、市)公布的专业目录为准。根据教育部相关规定,学校本科招生预留不超过本科招生计划总数的1%用于生源质量调控及解决考生专业服从调剂而需要增加计划等问题。
第十六条 学校电子信息工程、电气工程及其自动化专业分别与中山职业技术学院电子信息工程技术、机电一体化技术专业设立“四年制(“2+2”)本科协同育人项目实验班”,通过广东省夏季普通高考招收学生,与本校其他专业同批次录取,单独编班。试点专业实验班学生按照协同育人方案,前两年在本科高校培养,后两年在对应高职院校培养。学籍管理、毕业证书和学位授予等由本校负责,中山职业技术学院协助做好相关工作。原则上,实验班学生不得转到其他专业;非实验班学生也不得转入试点专业实验班学习。
第十七条 学校电子信息科学与技术专业与广东机电职业技术学院应用电子技术专业设立“四年制(“2+2”)本科协同育人项目实验班”,通过广东省夏季普通高考招收学生,与学校其他专业同批次录取,单独编班。试点专业实验班学生按照协同育人方案,前两年在本科高校培养,后两年在对应高职院校培养。学籍管理、毕业证书和学位授予等由本校负责,广东机电职业技术学院协助做好相关工作。原则上,实验班学生不得转到其他专业;非实验班学生也不得转入试点专业实验班学习。
第十八条 通过广东省公费定向培养粤东粤西粤北地区中小学教师专项计划招生录取至本校的公费定向培养考生,原则上不能转学及转专业,且须在入学报到时由考生或考生(未满18周岁)及其法定监护人签署《广东省公费定向培养粤东粤西粤北地区中小学(含幼儿园、特殊教育学校)教师协议书》。毕业后由培养计划来源地相关职能部门按规定对其进行面试、考察,并根据面试考察结果分配到定向县(市、区)范围内定向服务学校(含村小、教学点)任教不少于6年。
第十九条 学校高水平运动队招收项目为足球(十一人制)、田径。具体报考条件、报名方式、测试时间、录取成绩要求及录取规则等详见《韩山师范学院2020年高水平运动队招生简章》。
第五章 录取规则
第二十条 学校遵循教育部规定的“学校负责、招办监督”的录取体制,严格遵守教育部、省(区、市)招生办公室的有关招生录取政策和规定,本着公开、公平、公正的原则,以考生高考成绩为基本依据,综合衡量德智体美劳,择优录取。
第二十一条 在省(区、市)招生委员会划定的录取最低控制分数线上,在确保完成招生计划的前提下,按照文科类、理科类、体育类、艺术类(含音乐类、美术类)分类录取。
第二十二条 在广东省,报考本校普通本、专科层次普通类专业,文科类考生必须参加普通高中学业水平物理、化学、生物学3门科目的考试,理科类考生必须参加普通高中学业水平思想政治、历史、地理3门科目的考试,各门考试均须获得等级成绩;且报考普通本科院校普通类专业至少须有2门科目成绩达到C级及以上等级,报考专科院校普通类专业至少须有1门成绩达到C级及以上等级。具体要求以广东省当年招生录取工作文件为准。
第二十三条 在广东省,报考本校普通本、专科层次体育类专业,考生必须参加普通高中学业水平考试思想政治、历史、地理3门科目的考试,且至少有两门科目成绩达到D级及以上等级。报考本校艺术类(含音乐类、美术类)专业,参加高考文科类文化课考试的考生必须参加物理、化学、生物学3门科目普通高中学考,参加高考理科类文化课考试的考生必须参加思想政治、历史、地理3门科目的普通高中学考;且至少须有2门科目成绩达到D级及以上等级。具体要求以广东省当年招生录取工作文件为准。
第二十四条 学校招收高水平运动队,依据教育部和各有关招生省(区、市)的有关规定执行。在有学业水平考试等级要求的省份,高水平运动队考生学业水平等级要求按照有关省份的要求执行。
第二十五条 在实行平行志愿投档的省(区、市),本校可根据各省级招生办公室公布的平行志愿投档规则及生源情况确定招生计划微调方案和调档比例。
第二十六条 在思想政治品德考核和身体健康状况检查合格、统考成绩达到同批录取最低分数线,符合本校提档要求的情况下,依据考生成绩、考生专业志愿,以及本校录取原则择优录取。
第二十七条 文科类、理科类专业分档时,根据各省(区、市)投档规则出档后,实行“分数优先”的录取原则,根据考生投档总分排位情况从高到低排序录取。先安排排位高的考生的第一专业志愿,若该专业额满,再逐一查看该生的后续专业志愿。考生投档总分排位相同时,优先录取已修习相关专业基础知识(模块)的考生。
在无排位或排位分的省(区、市),投档总分相同的情况下,按照普通高考单科顺序及分数从高到低排序:文科类为语文、数学、外语、文科综合;理科类为数学、语文、外语、理科综合。
第二十八条 体育类、艺术类专业承认各省(区、市)术科统考成绩。
面向广东省招生的体育类及艺术类专业录取原则:体育类及艺术类统考专业分档时,根据广东省投档规则出档后,在考生符合专业要求的基础上,实行“分数优先”的原则,优先录取投档总分排位在前的考生,再录取投档总分排位在后的考生。考生投档总分相同时,按照考生排位择优录取。当考生排位相同时,优先录取修习相关专业基础知识(模块)的考生。
面向广东省以外其他省份招生的体育类及艺术类专业录取规则:在高考文化成绩和生源所在省(区、市)术科统考成绩双上线的基础上,实行“分数优先”的原则,优先录取术科统考成绩排位在前的考生,再录取术科统考成绩排位在后的考生。考生术科统考成绩排位相同时,优先录取高考文化成绩排位靠前的考生。
第二十九条 在内蒙古自治区录取原则单列,实行“招生计划1:1范围内按专业志愿排队录取”的原则。
第三十条 本校公费定向培养粤东粤西粤北地区中小学教师试点专项计划实行“专业志愿优先”原则,根据考生所填报专业志愿顺序按考生投档总分排位情况从高分到低分录取。考生投档总分排位相同时,优先录取已修习相关专业基础知识(模块)的考生。
第三十一条 考生所填报的所有专业志愿均未被录取时,若服从专业调剂,按考生投档总分从高到低调剂到计划有空额且符合相关专业要求的专业录取;考生不服从调剂的,或服从调剂但是不符合计划有空额专业相关要求的,作退档处理。
第三十二条 本校公共外语教学为英语,非英语语种考生需慎重报考。
第三十三条 有关加分或照顾录取政策,在各省份执行各省(区、市)招生办公布的加分项目及分值。加分分值适用于投档及专业分档。符合国家和省(区、市)招生办公室公布的优录条件考生,本校在同等条件下优先录取。对考生学业水平成绩的要求,按各省(区、市)有关规定执行。
第三十四条 本校在山东省、海南省的选科要求按照公布的选科要求执行,录取原则按照山东省、海南省公布的方案及有关办法执行。
第六章 录取体检标准
第三十五条 本校录取考生的体检标准按照教育部、卫生部、中国残疾人联合会颁布的《普通高等学校招生体检工作指导意见》和《教育部办公厅 卫生部办公厅关于普通高等学校招生学生入学身体检查取消乙肝项目检测有关问题的通知》(教学厅〔2010〕2号)的有关规定执行。对于残障考生,若其生活能够自理,符合所报专业要求,且高考成绩达到录取标准,予以正常录取。
第三十六条 本校招生专业对考生身体素质的具体要求详见各省(区、市)招生办公室公布的招生专业目录。
地理科学、无机非金属材料工程、美术学、视觉传达设计、环境设计、产品设计、服装与服饰设计、美术教育等专业不招色盲;学前教育、化学、应用化学、生物科学、生物技术、心理学、高分子材料与工程、环境科学、环境工程、食品科学与工程、食品质量与安全、体育教育等专业不招色盲色弱;计算机科学与技术专业不招单色识别不全者。
第三十七条 旅游管理、酒店管理、体育教育专业因用人单位对毕业生视力、身高有要求,请双眼裸眼视力低于4.7,男生身高低于168cm、女生身高低于158cm的考生慎重报考。
第三十八条 师范类专业学生考取《教师资格证》按《广东省教师资格申请人员体检标准》要求,请报考师范类专业的考生根据自己的身体条件,对照最新体检标准慎重报考。
第三十九条 新生入学后,学校以教育部、卫生部、中国残疾人联合会制定的《普通高等学校招生体检工作指导意见》、《教育部办公厅 卫生部办公厅关于普通高等学校招生学生入学身体检查取消乙肝项目检测有关问题的通知》为依据,对新生身体健康状况进行复查,对经复查不符合体检要求或不宜就读已录取专业者,按有关学籍管理规定办理,予以转专业或取消学籍。
第七章 新生注册和复查
第四十条 经本校夏季高考招生录取的考生,须在规定时间内办理缴交学费注册手续,逾期未注册者,作自行放弃入学资格处理。
第四十一条 新生入学三个月内,将对学生进行政治、文化、健康等方面的复查。对在报名和考试过程中有弄虚作假或其他违纪违规行为者,将按规定取消学籍。
第八章 收费标准
第四十二条 本校收费标准按《关于调整公办普通高校学费的通知》(粤发改价格〔2016〕367号)和《广东省发展改革委 广东省教育厅 广东省财政厅关于广东省普通高校学分制收费的管理办法》(粤发改价格〔2016〕366号)公布的标准执行。
1.学费标准
本科专业:文史类、财经类、管理类专业4590元/生·学年;理工类、外语类、体育类专业5190元/生·学年;艺术类专业10000元/生·学年。
专科(高职)专业:文史类、财经类、管理类、理工类、外语类专业5250/生·学年,艺术类专业10000元/生·学年。
2.住宿费
校本部及韩东校区住宿费每生每学年500—1800元不等;潮州师范分院住宿费每生每学年600元;入学后按实际住宿情况结算。
上述收费项目及金额为上年度物价标准,如遇学费调整,按省政府批准同意实施的标准执行。
第九章 资助学生政策
第四十三条 国家助学贷款、奖学金、助学金等助学措施按照教育部、广东省教育厅和本校相关规定执行。
为帮助家庭经济困难学生顺利完成学业,我校积极拓展资助渠道,不断加大助学力度,完善包括国家和学校奖学金、国家励志奖学金、国家和学校助学金、国家助学贷款、勤工助学、困难补助、减免学杂费、新生专项资助、社会资助等资助项目在内的“家庭经济困难学生资助体系”。家庭经济特殊困难的新生可通过学校“绿色通道”先办理注册,入学后可申请新生学费资助,其他家庭经济困难学生可通过国家助学贷款缴纳学费;此外,国家励志奖学金用于资助学习成绩优秀且家庭经济困难的学生,资助金额为每人每年5000元;设有每人每年2300—4000元不等的各类助学金,资助人数占学生总数的近20%。学校每年还为家庭经济困难学生提供近1000个勤工助学岗位,参加勤工助学学生每月最高能够获得600元酬金。
第四十四条 我校设有新生奖学金,对第一志愿(组)报考我校并正式注册学籍的优秀本科新生给予奖励,奖项为:1.广东省生源文理科总分前三名可获1-3万元的奖励(第一名可获3万元奖励,第二名可获2万元奖励,第三名可获1万元奖励);2.广东省生源音乐类、美术类、体育类总分(投档总分)第一名可获2万元的奖励。以上奖项不重复奖励。如果出现高考分数相同则按一个名次计算。
第四十五条 高水平运动队特别优秀一级运动队员认定及奖励办法:国家一级运动员被我校录取后达到以下条件之一者可认定为特别优秀的高水平运动员,须提供相应获奖证书及高中学校出具的获奖证明等材料:
1.运动员在入校前高中阶段参加省级教育厅、省体育局组织赛事并获得前二名以上(含第二名)名次。
2.运动员在入校前高中阶段参加教育部、国家体育总局组织赛事并获得全国比赛前八名以上(含第八名)名次。
3.全国校园足球夏令营活动优秀阵容获得者。
被我校录取一级(含)以上且认定为特别优秀的高水平运动员奖励四年学费,该奖励人数不得超过教育部规定录取人数的30%;如符合条件人数超过30%的比例,则按照参加学校高水平运动队体育专项测试从高到低排序,超30%部分高水平运动队运动员则奖励10000元。
其他被认定为一级(含)以上的高水平运动员,我校将根据实际办队需要在入学报到并取得正式注册学籍后给予5000-10000元的奖励。
第十章 招生工作咨询、监督与申诉
第四十六条 招生咨询及联系方式
咨询电话:0768-2525449
传 真:0768-2525449
第四十七条 学校纪委办公室、监察处负责监察、监督学校招生工作,并接受相关申诉。
监督电话:0768-2523139
第十一章 附则
第四十八条 本章程经学校校长办公会议讨论审查通过,适用于本校2020年夏季普通高考本、专科招生工作,自公布之日起施行。
第四十九条 本章程由韩山师范学院授权韩山师范学院招生办公室解释。本章程若与国家和各省(区、市)的规定不一致,则以国家和各省(区、市)的规定为准。
广东外语外贸大学南国商学院
(请滑动查看)第一章 总则第一条 为了保证夏季普通高考招生工作顺利进行,切实维护学校和考生的合法权益,依据《中华人民共和国教育法》和《中华人民共和国高等教育法》等法规、国务院和广东省关于深化考试招生制度改革的实施意见文件精神以及教育部、省招生委员会的有关规定,全面落实《教育部关于进一步推进高校招生信息公开工作的通知》(教学函〔2013〕9号)的要求,结合学校实际情况,特制定本章程。
第二条 学校招生工作遵循“公平竞争、公正选拔、公开程序,德智体美劳全面考核、综合评价、择优录取”的原则,接受纪检监察部门、考生、家长以及社会各界的监督。
第二章 学校概况
第三条 学校名称:广东外语外贸大学南国商学院
第四条 学校国标代码:12620
第五条 学校地址:广东省广州市白云区良田中路181号;邮政编码:510545
第六条 办学层次:本科
第七条 办学性质:独立学院
第八条 办学类型:全日制
第九条 学校主管单位:广东省教育厅
第十条 毕(结)业颁证:按国家招生管理规定录取并取得本校正式学籍的学生,在校期间完成教学计划规定的理论和实践教学环节,成绩合格,获得规定的学分,达到毕(结)业要求者,颁发普通高等学校毕(结)业证书。颁发证书学校名称:广东外语外贸大学南国商学院,证书种类:普通高等学校毕(结)业证书。对符合学士学位授予条件的本科毕业生,授予学士学位并颁发学位证书。退学学生,视具体情况发放肄业证书或写实性学习证明。
第三章 组织机构与职责
第十一条 学校设立由校领导和相关职能部门负责人、学校教师、学生及校友代表组成的招生委员会,全面贯彻执行教育部和广东省招生委员会有关普通高校考试招生政策,负责制定学校招生章程、招生规定和实施细则、确定招生规模和调整专业招生计划,组织管理招生工作的具体实施,协调处理招生工作中的重大事项。
第十二条 招生就业指导处为学校招生委员会的执行机构,其主要职责是根据学校的招生规定和实施细则,编制招生计划,组织招生宣传和录取工作,处理招生的日常事务。招生工作人员必须严格遵守招生纪律和有关考试命题的规定,主动接受纪检监察部门和社会的监督。
第十三条 学校设立由学校领导和纪检监察部门组成的考试招生监察小组,对招生工作全过程实施监督。在录取期间成立信访组,安排专人负责考生和社会的信访、申诉、投诉处理工作。
第四章 招生计划
第十四条 学校录取批次为本科批次。
第十五条 学校分专业招生计划及有关要求均以生源省(区、市)公布的专业目录为准。根据教育部相关规定,学校本科招生预留不超过本科招生计划总数的1%用于生源质量调控及解决考生专业服从调剂而需要增加计划等问题。
第五章 录取规则
第十六条 学校遵循教育部规定的“学校负责、招办监督”的录取体制,严格遵守教育部、省(区、市)招生办公室的有关招生录取政策和规定,本着公开、公平、公正的原则,以考生高考成绩为基本依据,综合衡量德智体美劳,择优录取。
第十七条 在省(区、市)招生委员会划定的录取最低控制分数线上,在确保完成招生计划的前提下,按照文科类、理科类分类录取。第十八条 在广东省,报考普通本科层次普通类专业,文科类考生必须参加普通高中学业水平物理、化学、生物学3门科目的考试,理科类考生必须参加普通高中学业水平思想政治、历史、地理3门科目的考试,各门考试均须获得等级成绩;且报考普通本科院校普通类专业至少须有2门科目成绩达到C级及以上等级。具体要求以广东省当年招生录取工作文件为准。
第十九条 在实行平行志愿投档的省(区、市),本校可根据各省级招生办公室公布的平行志愿投档规则及生源情况确定招生计划微调方案和调档比例。
第二十条 在思想政治品德考核和身体健康状况检查合格、统考成绩达到同批录取最低分数线,符合本校提档要求的情况下,依据考生成绩、专业志愿,以及本校录取原则择优录取。
第二十一条 普通文科类、理科类专业录取原则对广东考生,专业录取按“分数优先”原则,学校将所有出档考生按高考投档成绩从高到低排序;先安排排位高的考生的第一专业志愿,若该专业额满,再逐一查看该生的后续专业志愿。考生投档总分排位相同时,优先录取已修习相关专业基础知识(模块)的考生;不设置专业志愿级差。对外省考生,学校根据生源情况将所有出档考生按高考投档成绩从高到低排序,不设置专业志愿级差。当高考投档成绩相同时,按各省(区、市)排序原则排序,没有明确排序原则的省(区、市)则参考单科成绩排序:1. 文科考生依次比较:语文-文综-外语-数学;2. 理科考生依次比较:数学-理综-外语-语文。
第二十二条 本校中外学分互认项目的专业,只录取有专业志愿考生。请外语单科成绩低于105分的考生慎重填报我校中外学分互认项目。
第二十三条 考生所填报的所有专业志愿均未被录取时,若服从专业调剂,按考生投档总分从高到低调剂到计划有空额且符合相关专业要求的专业录取;考生不服从调剂的,或服从调剂但是不符合计划有空额专业相关要求的,作退档处理。
第二十四条 本校公共外语教学为英语或日语,非英语或日语语种考生需慎重报考。
第二十五条 有关加分或照顾录取政策,在各省份执行各省(区、市)招生办公布的加分项目及分值。加分分值适用于投档及专业分档。符合国家和省(区、市)招生办公室公布的优录条件考生,本校在同等条件下优先录取。对考生学业水平成绩的要求,按各省(区、市)有关规定执行。
第二十六条 本校在江苏省的录取原则按先分数后等级、分数优先的原则安排录取专业,等级顺序为A+A+、A+A、AA、A+B+、A+B、AB+、AB、B+B+、B+B、BB,同分同等级考生按语文、数学科目的总分(含附加分)从高到低排序。
第二十七条 为了满足社会需求,培养通识人才,我校部分本科专业按大类招生,考生填报高考志愿时,将大类视作一个专业填报即可。按大类招收的新生,入学时在大类内不分专业,在完成大类基础课程学习后,根据自身的专业发展目标、兴趣特长、学习成绩和社会需求,参加大类的分流,双向选择进入大类中的具体专业学习。
第六章 录取体检标准
第二十八条 本校录取考生的体检标准按照教育部、卫生部、中国残疾人联合会颁布的《普通高等学校招生体检工作指导意见》和《教育部办公厅 卫生部办公厅关于普通高等学校招生学生入学身体检查取消乙肝项目检测有关问题的通知》(教学厅〔2010〕2号)的有关规定执行。对于残障考生,若其生活能够自理,符合所报专业要求,且高考成绩达到录取标准,予以正常录取。本校招生专业对考生身体素质的具体要求详见各省(区、市)招生办公室公布的招生专业目录。
第二十九条 新生入学后,学校以教育部、卫生部、中国残疾人联合会制定的《普通高等学校招生体检工作指导意见》、《教育部办公厅 卫生部办公厅关于普通高等学校招生学生入学身体检查取消乙肝项目检测有关问题的通知》为依据,对新生身体健康状况进行复查,对经复查不符合体检要求或不宜就读已录取专业者,按有关学籍管理规定办理,予以转专业或取消学籍。
第七章 新生注册和复查
第三十条 经本校夏季高考招生录取的考生,须在规定时间内办理缴交学费注册手续,逾期未注册者,作自行放弃入学资格处理。
第三十一条 新生入学三个月内,将对学生进行政治、文化、健康等方面的复查。对在报名和考试过程中有弄虚作假或其他违纪违规行为者,将按规定取消学籍。
第八章 收费标准
第三十二条 本校收费标准按《广东省发展改革委 广东省教育厅 广东省人力资源和社会保障厅关于取消我省民办高校和民办中职学校收费备案以及住宿费核准有关问题的通知》(粤发改价格〔2016〕657号)的有关要求执行。参见各省招生专业目录。
第九章 资助学生政策
第三十三条 国家助学贷款、奖学金、助学金等助学措施按照教育部、广东省教育厅和本校相关规定执行。
第十章 招生工作咨询、监督与申诉
第三十四条 招生咨询及联系方式咨询电话:020-22245021、22245822传 真:020-22245029电子邮箱:ngzhaoban@21cn.com学校网址:http://www.gwng.edu.cn/招生网址:http://www.gwng.edu.cn/web/928025/zsb
第三十五条 学校纪委办公室负责监察,监督学校招生工作,并接受相关申诉。联 系 人:刘老师监督电话:020-22245831传 真:020-37402151电子邮箱:gwngzsjj@163.com
第十一章 附则
第三十六条 本章程经党政联席会议讨论审查通过,适用于本校2020年夏季普通高考本科招生工作,自公布之日起施行。
第三十七条 本章程由广东外语外贸大学南国商学院授权广东外语外贸大学南国商学院招生就业指导处解释。本章程若与国家和各省(区、市)的规定不一致,则以国家和各省(区、市)的规定为准。
广东医科大学
(请滑动查看)第一章 总则第一条 为了保证夏季普通高考招生工作顺利进行,切实维护学校和考生的合法权益,依据《中华人民共和国教育法》和《中华人民共和国高等教育法》等法规、国务院和广东省关于深化考试招生制度改革的实施意见文件精神以及教育部、省招生委员会的有关规定,全面落实《教育部关于进一步推进高校招生信息公开工作的通知》(教学函〔2013〕9号)的要求,结合学校实际情况,特制定本章程。
第二条 学校招生工作遵循“公平竞争、公正选拔、公开程序,德智体美劳全面考核、综合评价、择优录取”的原则,接受纪检监察部门、考生、家长以及社会各界的监督。2第二章 学校概况
第三条 学校名称:广东医科大学
第四条 学校国标代码:10571
第五条 学校地址:湛江校区:广东省湛江市霞山区文明东路2号;邮政编码:524023东莞校区:广东省东莞市松山湖科技产业园新城大道1号;邮政编码:523808
第六条 办学层次:本科
第七条 办学性质:公办普通高等学校
第八条 办学类型:全日制
第九条 学校主管单位:广东省教育厅
第十条 毕(结)业颁证:按国家招生管理规定录取并取得本校正式学籍的学生,在校期间完成教学计划规定的理论和实践教学环节,成绩合格,获得规定的学分,达到毕(结)业要求者,颁发普通高等学校毕(结)业证书。颁发证书学校名称:广东医科大学,证书种类:普通高等学校毕(结)业证书。对符合学士学位授予条件的本科毕业生,授予学士学位并颁发学位证书。退学学生,视具体情况发放肄业证书或开具写实性学习证明。3第三章 组织机构及职责
第十一条 学校设立由校领导和相关职能部门负责人、学校教师、学生及校友代表组成的招生委员会,全面贯彻执行教育部和广东省招生委员会有关普通高校考试招生政策,负责制定学校招生章程、招生规定和实施细则、确定招生规模和调整专业招生计划,组织管理招生工作的具体实施,协调处理招生工作中的重大事项。
第十二条 招生办公室为学校招生委员会的执行机构,其主要职责是根据学校的招生规定和实施细则,编制招生计划,组织招生宣传和录取工作,处理招生的日常事务。招生工作人员必须严格遵守招生纪律和有关考试命题的规定,主动接受纪检监察部门和社会的监督。
第十三条 学校设立由学校领导和纪检监察部门组成的考试招生监察小组,对招生工作全过程实施监督。在录取期间成立信访组,安排专人负责考生和社会的信访、申诉、投诉处理工作。
第四章 招生计划
第十四条 学校录取批次为本科批次。
第十五条 学校分专业招生计划及有关要求均以生源省公布的专业目录为准。根据教育部相关规定,学校本科招生预留不超过本科招生计划总数的1%用于生源质量调控及解决考生专业服从调剂而需要增加计划等问题。
第十六条 本校药学专业与广东食品药品职业学院药学专业、本校中药学专业与广东食品药品职业学院中药学专业、本校应用化学专业与广东食品药品职业学院化妆品技术专业、本校生物医学工程专业与广东食品药品职业学院医疗设备应用技术专业设立“四年制(“2+2”)本科协同育人项目实验班”,通过广东省普通高考招收学生,与本校其他专业同批次录取,单独编班。“2+2”模式,试点专业实验班学生按照协同育人方案,前两年在本科高校培养,后两年在对应高职院校培养。学籍管理、毕业证书和学位授予等由本校负责,广东食品药品职业学院协助做好相关工作。原则上,实验班学生不得转到其他专业;非实验班学生也不得转入试点专业实验班学习。
第十七条 通过广东省订单定向培养农村卫生人才实施方案录取进入本校的定向培养考生免学费和住宿费,原则上不得转学及转专业,须与定向县(市、区)的卫生健康行政部门、人力资源社会保障局签订《农村订单定向医学生免费培养定向就业协议书》,毕业后派遣到指定的定向县(市、区)定向服务单位连续工作6年。定向县(市、区)的卫生健康行政部门、人力资源社会保障局负责督促定向服务单位落实考生就业岗位并在有空编时优先入编。
第五章 录取规则
第十八条 学校遵循教育部规定的“学校负责、招办监督”的录取体制,严格遵守教育部、省(区、市)招生办公室的有关招生录取政策和规定,本着公开、公平、公正的原则,以考生高考成绩为基本依据,综合衡量德智体美劳,择优录取。
第十九条 在省(区、市)招生委员会划定的录取最低控制分数线上,在确保完成招生计划的前提下,按照文科类、理科类分类录取。
第二十条 在广东省,报考本校普通本科层次普通类专业,文科类考生必须参加普通高中学业水平物理、化学、生物学3门科目的考试,理科类考生必须参加普通高中学业水平思想政治、历史、地理3门科目的考试,各门考试均须获得等级成绩;且至少须有2门科目成绩达到C级及以上等级。具体要求以广东省当年招生录取工作文件为准。
第二十一条 在实行平行志愿投档的省(区、市),学校可根据各省级招生办公室公布的平行志愿投档规则及生源情况确定招生计划微调方案和调档比例。
第二十二条 在思想政治品德考核和身体健康状况检查合格、统考成绩达到同批录取最低分数线,符合本校提档要求的情况下,依据考生成绩、专业志愿,以及本校录取原则择优录取。
第二十三条 文科类、理科类专业分档时,根据各省(区、市)投档规则出档后,实行“分数优先”的录取原则,根据考生投档总分排位情况从高到低排序录取,先安排排位高的考生的第一专业志愿,若该专业额满,再逐一查看该生的后续专业志愿。考生投档总分排位相同时,优先录取已修习相关专业基础知识(模块)的考生。无排位或排位分的省份按照普通高考单科顺序及分数从高到低排序:文科类为语文、数学、外语、文科综合;理科类为数学、语文、外语、理科综合。本校订单定向培养农村卫生人才专项计划实行“专业志愿优先”原则,根据考生所填报专业志愿按考生投档总分排位情况从高分到低分录取。考生投档总分排位相同时,优先录取已修习相关专业基础知识(模块)的考生。在内蒙古自治区录取原则单列,实行“招生计划1:1范围内按专业志愿排队录取”的原则。
第二十四条 考生所填报的所有专业志愿均未被录取时,若服从专业调剂,按考生投档总分从高到低调剂到计划有空额且符合相关专业要求的专业录取;考生不服从调剂的,或服从调剂但是不符合计划有空额专业相关要求的,作退档处理。
第二十五条 本校公共外语教学为英语,非英语语种考生需慎重报考。
第二十六条 有关加分或照顾录取政策,在各省份执行各省(区、市)招生办公布的加分项目及分值。加分分值适用于投档及专业分档。符合国家和省(区、市)招生办公室公布的优录条件考生,本校在同等条件下优先录取。对考生学业水平成绩的要求,按各省(区、市)有关规定执行。
第二十七条 本校在天津市、浙江省、海南省和山东省的选科要求按照公布的选科要求执行,录取原则按照天津市、浙江省、海南省和山东省公布的方案及有关办法执行。本校在江苏省的录取原则按先分数后等级、分数优先的原则安排录取专业,等级顺序为A+A+、A+A、AA、A+B+、A+B、AB+、AB、B+B+、B+B、BB,同分同等级考生按语文、数学科目的总分(含附加分)从高到低排序。
第六章 录取体检标准
第二十八条 本校录取考生的体检标准按照教育部、卫生部、中国残疾人联合会颁布的《普通高等学校招生体检工作指导意见》和《教育部办公厅卫生部办公厅关于普通高等学校招生学生入学身体检查取消乙肝项目检测有关问题的通知》(教学厅〔2010〕2号)的有关规定执行。对于残障考生,若其生活能够自理,符合所报专业要求,且高考成绩达到录取标准,予以正常录取。
第二十九条 鉴于法医学专业毕业生可报考公安系统法医岗位,参照《公安机关录用人民警察体检项目和标准》,男生身高不低于168cm、女生身高不低于158cm、单侧矫正视力不低于5.0,不符合此类条件报考该专业且毕业后意向考取公安系统公务员的考生慎重报考;鉴于医学类专业(临床医学、口腔医学、儿科学、麻醉学、医学影像学、预防医学、法医学、医学检验技术、医学实验技术、药学、临床药学、中药学、药物分析、护理学、助产学、卫生检验与检疫、康复治疗学、口腔医学技术、智能医学工程)、应用心理学、生物医学工程、食品质量与安全、生物技术、应用化学等专业的特殊性和就业特点,色盲、色弱者不能报考,请残障考生慎重报考。
第三十条 新生入学后,学校以教育部、卫生部、中国残疾人联合会制定的《普通高等学校招生体检工作指导意见》、《教育部办公厅卫生部办公厅关于普通高等学校招生学生入学身体检查取消乙肝项目检测有关问题的通知》为依据,对新生身体健康状况进行复查,对经复查不符合体检要求或不宜就读已录取专业者,按有关学籍管理规定办理,予以转专业或取消学籍。
第七章 新生注册和复查
第三十一条 经本校夏季高考招生录取的考生,须在规定时间内办理缴交学费注册手续,逾期未注册者,作自行放弃入学资格处理。
第三十二条 新生入学三个月内,将对学生进行政治、文化、健康等方面的复查。对在报名和考试过程中有弄虚作假或其他违纪违规行为者,将按规定取消学籍。
第八章 收费标准
第三十三条 本校收费标准按《关于调整公办普通高校学费的通知》(粤发改价格〔2016〕367号)和《广东省发展改革委 广东省教育厅 广东省财政厅关于广东省普通高校学分制收费的管理办法》(粤发改价格〔2016〕366号)公布的标准执行。文科类专业学费5510-6960元/生·学年;理科类专业学费5510-6960元/生·学年;住宿费550-1500元/生·学年。
第九章 资助学生政策
第三十四条 国家助学贷款、奖学金、助学金等助学措施按照教育部、广东省教育厅和本校相关规定执行。(一)优秀新生奖学金(1)在本校录取的广东省生源本科新生中,优秀新生奖学金设三个等级:一等奖学金:15万元/人;二等奖学金:5万元/人;三等奖学金:3万元/人。(2)在本校录取的广东以外省(市、区)【不含港澳台】的理科类本科新生中,优秀新生奖学金设二个等级:一等奖学金:2万元/人;二等奖学金:1万元/人。(二)本科生奖学金:学校每年评选一次奖学金,用于奖励品学兼优的学生。校长奖学金8000元/人;院长奖学金3000元/人;学业一等奖2000元/人;学业二等奖1000元/人;学业三等奖800元/人;专项奖600元/人。(三)新生资助专项资金:新生资助专项资金用于资助我校家庭经济困难的普通本科新生缴纳第一学年学费,新生资助标准最高不超过6000元,学费标准低于6000元的,按实际应缴纳学费金额进行资助。(四)国家奖助学金:在校期间符合相关条件要求的,可获国家奖学金8000元/人·年奖励;国家励志奖学金5000元/人·年奖励;国家助学金2000-4000元/人·年不同等级资助。(五)建档立卡学生免学费补助:从2019年秋季开始,对广东省户籍建档立卡贫困户子女实行免学费及生活费补助政策,符合条件的学生按照实际缴纳住宿费,免交学费。(六)对家庭经济困难的学生,学校开通“绿色通道”,可根据政策申请高校国家助学贷款(最高贷款额为8000元/人·年),入学后可根据政策申请社会奖助学金,安排勤工助学,或给予临时困难补助等。
第十章 招生工作的咨询、监督与申诉
第三十五条 招生咨询及联系方式咨询电话:0769-22896175传 真:0769-22896175电子邮箱:gdmuzsb-bg@gdmu.edu.cn学校网址:http://www.gdmu.edu.cn招生网址:http://zs.gdmu.edu.cn
第三十六条 学校纪委办公室、监察处负责监察、监督学校招生工作,并接受相关申诉。联 系 人:陈丽君监督电话:0769-22896227传 真:0769-22896227电子邮箱:jwb-bg@gdmu.edu.cn
第十一章 附则
第三十七条 本章程经学校校长办公会议讨论审查通过,适用于本校2020年夏季普通高考本科招生工作,自公布之日起施行。
第三十八条 本章程由广东医科大学授权广东医科大学招生办公室解释。本章程若与国家和各省(区、市)的规定不一致,则以国家和各省(区、市)的规定为准。(备注:章程一切内容以阳光高考网平台公布为准!)
深圳技术大学
(请滑动查看)第一章 总则
第一条 为了保证夏季普通高考招生工作顺利进行,切实维护学校和考生的合法权益,依据《中华人民共和国教育法》和《中华人民共和国高等教育法》等法规、国务院和广东省关于深化考试招生制度改革的实施意见文件精神以及教育部、省招生委员会的有关规定,全面落实《教育部关于进一步推进高校招生信息公开工作的通知》(教学函〔2013〕9号)的要求,结合学校实际情况,特制定本章程。
第二条 学校招生工作遵循“公平竞争、公正选拔、公开程序,德智体美劳全面考核、综合评价、择优录取”的原则,接受纪检监察部门、考生、家长以及社会各界的监督。
第二章 学校概况
第三条 学校名称:深圳技术大学
第四条 学校国标代码:14655
第五条
学校地址:深圳市坪山区兰田路3002号;邮政编码:518118
第六条 办学层次:本科
第七条 办学性质:公办普通高等学校
第八条 办学类型:全日制
第九条 学校主管单位:深圳市人民政府
学校业务主管单位:广东省教育厅
第十条 毕(结)业颁证:按国家招生管理规定录取并取得本校正式学籍的学生,在校期间完成教学计划规定的理论和实践教学环节,成绩合格,获得规定的学分,达到毕(结)业要求者,颁发普通高等学校毕(结)业证书。颁发证书学校名称:深圳技术大学,证书种类:普通高等学校毕(结)业证书。对符合学士学位授予条件的本科毕业生,授予学士学位并颁发学位证书。退学学生,视具体情况发放肄业证书或开具写实性学习证明。
第三章 组织机构与职责
第十一条 学校设立由校领导和相关职能部门负责人、学校教师及学生组成的招生委员会,全面贯彻执行教育部和广东省招生委员会有关普通高校考试招生政策,负责制定学校招生章程、招生规定和实施细则、确定招生规模和调整专业招生计划,组织管理招生工作的具体实施,协调处理招生工作中的重大事项。
第十二条 招生办公室为学校招生委员会的执行机构,其主要职责是根据学校的招生规定和实施细则,编制招生计划,组织招生宣传和录取工作,处理招生的日常事务。招生工作人员必须严格遵守招生纪律和有关考试命题的规定,主动接受纪检监察部门和社会的监督。
第十三条 学校设立由学校领导和纪检监察部门组成的考试招生监察小组,对招生工作全过程实施监督。在录取期间成立信访组,安排专人负责考生和社会的信访、申诉、投诉处理工作。
第四章 招生计划
第十四条 学校录取批次以生源省(区、市)公布的专业目录为准。
一、在广东省,学校录取批次为本科批次。
二、其他省(区、市)文科类、理科类列第一批(重点批或本科批)录取。
第十五条 学校分专业招生计划及有关要求均以生源省(区、市)公布的专业目录为准。根据教育部相关规定,学校本科招生预留不超过本科招生计划总数的1%用于生源质量调控及解决考生专业服从调剂而需要增加计划等问题。
第五章 录取规则
第十六条 学校遵循教育部规定的“学校负责、招办监督”的录取体制,严格遵守教育部、省(区、市)招生办公室的有关招生录取政策和规定,本着公开、公平、公正的原则,以考生高考成绩为基本依据,综合衡量德智体美劳,择优录取。
第十七条 在省(区、市)招生委员会划定的录取最低控制分数线上,在确保完成招生计划的前提下,按照文科类、理科类、艺术类(美术类)分类录取。
第十八条 在广东省,报考本校普通本科层次普通类专业,文科类考生必须参加普通高中学业水平物理、化学、生物学3门科目的考试,理科类考生必须参加普通高中学业水平思想政治、历史、地理3门科目的考试,各门考试均须获得等级成绩;且报考本校普通类专业至少须有2门科目成绩达到C级及以上等级。具体要求以广东省当年招生录取工作文件为准。
第十九条 在广东省,报考本校美术类专业,参加高考文科类文化课考试的考生必须参加物理、化学、生物学3门科目普通高中学考,参加高考理科类文化课考试的考生必须参加思想政治、历史、地理3门科目的普通高中学考;且至少须有2门科目成绩达到D级及以上等级。
第二十条 在江苏省,报考本校普通本科层次普通类专业,学业水平测试的等级要求为:选测科目BB或BB以上,必测科目(含技术)均合格(4C或4C以上,技术科目合格)。
第二十一条 在实行平行志愿投档的省(区、市),学校可根据各省级招生办公室公布的平行志愿投档规则及生源情况确定招生计划微调方案和调档比例。
第二十二条 在思想政治品德考核和身体健康状况检查合格、统考成绩达到同批录取最低分数线,符合本校提档要求的情况下,依据考生成绩、专业志愿,以及本校录取原则择优录取。
第二十三条 文科类、理科类专业分档时,根据各省(区、市)投档规则出档后,实行“分数优先”的录取原则,根据考生投档总分排位情况从高到低排序录取。先安排排位高的考生的第一专业志愿,若该专业额满,再逐一查看该生的后续专业志愿。考生投档总分排位相同时,优先录取已修习相关专业基础知识(模块)的考生。 在无排位或排位分的省(区、市)考生投档总分相同,如有相关规则,则按该省(区、市)规定执行,其它省(区、市)按考生单科顺序及分数从高到低排序择优录取,单科成绩的排列顺序为:数学、外语、语文。
第二十四条 美术类统考专业分档时,根据各省(区、市)投档规则出档后,在考生符合专业要求的基础上,实行“分数优先”的原则,优先录取投档总分排位在前的考生,再录取投档总分排位在后的考生。考生投档总分相同时,按照考生排位择优录取。当考生排位相同时,优先录取修习相关专业基础知识(模块)的考生。
第二十五条 考生所填报的所有专业志愿均未被录取时,若服从专业调剂,按考生投档总分从高到低调剂到计划有空额且符合相关专业要求的专业录取;考生不服从调剂的,或服从调剂但是不符合计划有空额专业相关要求的,作退档处理。
第二十六条 本校公共外语教学为英语,非英语语种考生需慎重报考。本校商学院招生专业的专业课程采用全英文授课模式。
第二十七条 有关加分或照顾录取政策,在各省份执行各省(区、市)招生办公室公布的加分项目及分值。加分分值适用于投档及专业分档。符合国家和省(区、市)招生办公室公布的优录条件考生,学校在同等条件下优先录取。对考生学业水平成绩的要求,按各省(区、市)有关规定执行。
第六章 录取体检标准
第二十八条 本校录取考生的体检标准按照教育部、卫生部、中国残疾人联合会颁布的《普通高等学校招生体检工作指导意见》(教学〔2003〕3号)和《教育部办公厅 卫生部办公厅关于普通高等学校招生学生入学身体检查取消乙肝项目检测有关问题的通知》(教学厅〔2010〕2号)的有关规定执行。对于残障考生,若其生活能够自理,符合所报专业要求,且高考成绩达到录取标准,予以正常录取。计算机科学与技术专业不招单色识别不全者,生物医学工程专业不招色盲色弱,交通运输、应用物理学和环境设计专业不招色盲。
第二十九条 新生入学后,学校以教育部、卫生部、中国残疾人联合会制定的《普通高等学校招生体检工作指导意见》、《教育部办公厅 卫生部办公厅关于普通高等学校招生学生入学身体检查取消乙肝项目检测有关问题的通知》为依据,对新生身体健康状况进行复查,对经复查不符合体检要求或不宜就读已录取专业者,按有关学籍管理规定办理,予以转专业或取消学籍。
第七章 新生注册和复查
第三十条 经本校夏季高考招生录取的考生,须在规定时间内办理入学注册手续,逾期未注册者,作自行放弃入学资格处理。
第三十一条 新生入学三个月内,将对学生进行政治、文化、健康等方面的复查。对在报名和考试过程中有弄虚作假或其他违纪违规行为者,将按规定取消学籍。
第八章 收费标准
第三十二条 本校收费标准按《关于调整公办普通高校学费的通知》(粤发改价格〔2016〕367号)和《广东省发展改革委 广东省教育厅 广东省财政厅关于广东省普通高校学分制收费的管理办法》(粤发改价格〔2016〕366号)公布的标准执行。本校学费(不含书本费)按学分制收费,各专业每学年平均收费情况详见本校本科招生网,住宿费1200元/生·学年。
第九章 资助学生政策
第三十三条 国家助学贷款、奖学金、助学金等助学措施按照教育部、广东省教育厅和本校相关规定执行。
第十章 招生工作咨询、监督与申诉
第三十四条 招生咨询及联系方式
咨询电话:0755-23256666
传 真:0755-23256665
第三十五条 学校纪检监察室负责监察、监督学校招生工作,并接受相关申诉。
监督电话:0755-23256203
传 真:0755-23256203
第十一章 附则
第三十六条 本章程经学校校长办公会议讨论审查通过,适用于本校2020年夏季普通高考本科招生工作,自公布之日起施行。
第三十七条 本章程由深圳技术大学授权深圳技术大学招生办公室解释。本章程若与国家和各省(区、市)的规定不一致,则以国家和各省(区、市)的规定为准。
*以阳光高考平台公布的章程为准
广东财贸职业学院
2020高考招生专业:

广州现代信息工程职业技术学院
第一章 总则
第一条 为了保证夏季普通高考招生工作顺利进行,切实维护学校和考生的合法权益,依据《中华人民共和国教育法》和《中华人民共和国高等教育法》等法规、国务院和广东省关于深化考试招生制度改革的实施意见文件精神以及教育部、省招生委员会的有关规定,全面落实《教育部关于进一步推进高校招生信息公开工作的通知》(教学函〔2013〕9号)的要求,结合学校实际情况,特制定本章程。
第二条 学校招生工作遵循“公平竞争、公正选拔、公开程序,德智体美劳全面考核、综合评价、择优录取”的原则,接受纪检监察部门、考生、家长以及社会各界的监督。
第二章 学校概况
第三条 学校名称:广州现代信息工程职业技术学院
第四条 学校国标代码:13912
第五条 学校地址:广州市天河区珠吉路660号
邮政编码:510663
第六条 办学层次:高职(专科)
第七条 办学性质:民办普通高等学校
第八条 办学类型:全日制
第九条 学校主管单位:广东省教育厅
第十条 毕(结)业颁证:按国家招生管理规定录取并取得本校正式学籍的学生,在校期间完成教学计划规定的理论和实践教学环节,成绩合格,获得规定的学分,达到毕(结)业要求者,颁发普通高等学校毕(结)业证书。颁发证书学校名称:广州现代信息工程职业技术学院,证书种类:普通高等学校毕(结)业证书。退学学生,视具体情况发放肄业证书或开具写实性学习证明。
第三章 组织机构与职责
第十一条 学校设立由校领导和相关职能部门负责人、学校教师、学生及校友代表组成的招生委员会,全面贯彻执行教育部和广东省招生委员会有关普通高校考试招生政策,负责制定学校招生章程、招生规定和实施细则、确定招生规模和调整专业招生计划,组织管理招生工作的具体实施,协调处理招生工作中的重大事项。
第十二条 招生办公室为学校招生委员会的执行机构,其主要职责是根据学校的招生规定和实施细则,编制招生计划,组织招生宣传和录取工作,处理招生的日常事务。招生工作人员必须严格遵守招生纪律和有关考试命题的规定,主动接受纪检监察部门和社会的监督。
第十三条 学校设立由学校领导和纪检监察部门组成的考试招生监察小组,对招生工作全过程实施监督。在录取期间成立信访组,安排专人负责考生和社会的信访、申诉、投诉处理工作。
第四章 招生计划
第十四条 学校录取批次为专科批次。
第十五条 学校分专业招生计划及有关要求均以生源省(区、市)公布的专业目录为准。
第十六条 本校计算机应用技术专业与岭南师范学院计算机科学与技术专业联合开展“三二分段专升本协同育人项目”。本校“三二分段专升本协同育人项目实验班”通过广东省夏季普通高考招收学生,与本校其他专业同批次录取,单独代码招生,单独编班。试点专业实验班学生按五年人才培养方案要求,完成三年高职学段学习,各项考核合格,并符合相关条件和要求的,获得本校普通高职(专科)毕业证书。通过转段选拔考核合格的实验班学生进入岭南师范学院试点专业学习两年,符合相关条件和要求的,可获得岭南师范学院普通本科毕业证书和学位证书。非实验班学生,不得转入试点专业实验班学习。
第五章 录取规则
第十七条 学校遵循教育部规定的“学校负责、招办监督”的录取体制,严格遵守教育部、省(区、市)招生办公室的有关招生录取政策和规定,本着公开、公平、公正的原则,以考生高考成绩为基本依据,综合衡量德智体美劳,择优录取。
第十八条 在省(区、市)招生委员会划定的录取最低控制分数线上,在确保完成招生计划的前提下,按照文科类、理科类、美术类分类录取。
第十九条 在广东省,报考本校普通专科层次普通类专业,文科类考生必须参加普通高中学业水平物理、化学、生物学3门科目的考试,理科类考生必须参加普通高中学业水平思想政治、历史、地理3门科目的考试,各门考试均须获得等级成绩;且至少须有1门成绩达到C级及以上等级。具体要求以广东省当年招生录取工作文件为准。
第二十条 在广东省,报考本校美术类专业,参加高考文科类文化课考试的考生必须参加物理、化学、生物学3门科目普通高中学考,参加高考理科类文化课考试的考生必须参加思想政治、历史、地理3门科目的普通高中学考;且至少须有2门科目成绩达到D级及以上等级。
第二十一条 在实行平行志愿投档的省(区、市),本校可根据各省级招生办公室公布的平行志愿投档规则及生源情况确定招生计划微调方案和调档比例。
第二十二条 在思想政治品德考核和身体健康状况检查合格、统考成绩达到同批录取最低分数线,符合本校提档要求的情况下,依据考生成绩、专业志愿,以及本校录取原则择优录取。
第二十三条 文科类、理科类专业分档时,根据各省(区、市)投档规则出档后,实行“专业志愿优先”原则,根据考生填报专业志愿顺序,按考生投档总分排位情况从高到低排序录取。考生投档总分排位相同时,优先录取已修习相关专业基础知识(模块)的考生。在无排位或排位分的省(区、市),考生投档总分相同时,按照普通高考单科顺序及分数从高分到低分排序进行录取:文科类为语文、数学、外语、文科综合;理科类为数学、语文、外语、理科综合。
第二十四条 美术类统考专业分档时,根据各省(区、市)投档规则出档后,在考生符合专业要求的基础上,实行“专业志愿优先”原则,根据考生所填报专业志愿顺序,按考生投档总分排位情况从高到低录取。考生投档总分相同时,按照考生排位择优录取。当考生排位相同时,优先录取修习相关专业基础知识(模块)的考生。
第二十五条 考生所填报的所有专业志愿均未被录取时,若服从专业调剂,按考生投档总分从高到低调剂到计划有空额且符合相关专业要求的专业录取;考生不服从调剂的,或服从调剂但是不符合计划有空额专业相关要求的,作退档处理。
第二十六条 本校公共外语教学为英语,非英语语种考生需慎重报考。
第二十七条 有关加分或照顾录取政策,在各省份执行各省(区、市)招生办公布的加分项目及分值。加分分值适用于投档及专业分档。符合国家和省(区、市)招生办公室公布的优录条件考生,本校在同等条件下优先录取。对考生学业水平成绩的要求,按各省(区、市)有关规定执行。
第二十八条 本校在广东以外省份的选科要求按照公布的选科要求执行,录取原则按照所在省份公布的方案及有关办法执行。
第六章 录取体检标准
第二十九条 本校录取考生的体检标准按照教育部、卫生部、中国残疾人联合会颁布的《普通高等学校招生体检工作指导意见》和《教育部办公厅 卫生部办公厅关于普通高等学校招生学生入学身体检查取消乙肝项目检测有关问题的通知》(教学厅〔2010〕2号)的有关规定执行。对于残障考生,若其生活能够自理,符合所报专业要求,且高考成绩达到录取标准,予以正常录取。
本校招生专业对考生身体素质的具体要求详见各省(区、市)招生办公室公布的招生专业目录。
第三十条 新生入学后,学校以教育部、卫生部、中国残疾人联合会制定的《普通高等学校招生体检工作指导意见》、《教育部办公厅 卫生部办公厅关于普通高等学校招生学生入学身体检查取消乙肝项目检测有关问题的通知》为依据,对新生身体健康状况进行复查,对经复查不符合体检要求或不宜就读已录取专业者,按有关学籍管理规定办理,予以转专业或取消学籍。
第七章 新生注册和复查
第三十一条 经本校夏季高考招生录取的考生,须在规定时间内办理缴交学费注册手续,逾期未注册者,作自行放弃入学资格处理。
第三十二条 新生入学三个月内,将对学生进行政治、文化、健康等方面的复查。对在报名和考试过程中有弄虚作假或其他违纪违规行为者,将按规定取消学籍。
第八章 收费标准
第三十三条 本校收费标准按《广东省发展改革委 广东省教育厅 广东省人力资源和社会保障厅关于取消我省民办高校和民办中职学校收费备案以及住宿费核准有关问题的通知》(粤发改价格〔2016〕657号)的有关要求执行。
文科类专业学费 14800元/生·学年;理科类专业学费 15800元/生·学年;美术类专业学费 16500元/生·学年;校企合作专才班专业学费 18800元/生·学年;住宿费1440元/生·学年。
第九章 资助学生政策
第三十四条 国家助学贷款、奖学金、助学金等助学措施按照教育部、广东省教育厅和本校相关规定执行。
1.家庭经济困难的普通高校全日制专科生可申请国家助学贷款(生源地信用助学贷款和校园地助学贷款)。贷款金额原则上专科生每生每学年最高申请金额不超过8000元;
2.符合条件特别优秀的二年级及以上的全日制普通高校专科在校生可申请国家奖学金。奖励标准为每生每年8000元;
3.符合条件品学兼优、家庭经济困难的二年级及以上的全日制普通高校专科在校生可申请国家励志奖学金,奖励标准为每生每年5000元;
4.符合条件家庭经济困难的全日制普通高校专科在校生可申请国家助学金,人均资助标准为每生每学年3000元,根据学生家庭经济困难程度分档资助;
5.当年考入全日制普通高等学校的家庭经济困难大学专科新生。资助标准按省级人民政府制定的学费标准,最高不超过6000元;
6.学院奖学金:学院设立专项奖学金,奖励学习成绩优秀的学生;
7.部分专业设有企业订单班,学生可在订单班内获得企业的学习资助;
8.学院设有勤工俭学岗位,支持家庭经济困难学生学习;
9.应征入伍服兵役的高校在校生、毕业生及退役后复学的原高校在校生。国家对应征入伍服兵役的高校学生在校期间缴纳的学费实行补偿、对在校期间获得国家助学贷款(含校园地助学贷款和生源地信用助学贷款)实行代偿,退役后复学的原高校在校生实行学费减免。补助标准为专科生每人每学年不超过8000元;
10.对退役一年以上,考入全日制普通高等学校的自主就业退役士兵。补助标准为每人每学年不超过8000元;
11.对复学或通过技能考试考入我省高等职业院校的、生源地为广东欠发达地区的退役士兵。资助标准为每人每学年7000元;
12.省内民办高校的广东户籍建档立卡专科学生减免5000元学费(不含住宿费),省财政补助学校每人每学年5000元;
13.考上全日制高校的少数民族专科大学生。资助标准为每生每学年10000元,资助周期为专科就读期间。符合条件的少数民族大学生向入学前户籍所在地县级民族工作部门提出申请;
14.我省户籍当年考入普通高校的全日制残疾人大学生资助标准分别为专科生每人一次性资助10000元。符合条件的残疾人大学生向入学前户籍所在地县级残联提出申请;
15.毕业后到农村基层从事支农、支教、支医和扶贫工作,服务期满考核合格的高校毕业生,继续在经济欠发达地区基层工作满1年,可申请代偿其在校学习期间的国家助学贷款本息。
第十章 招生工作咨询、监督与申诉
第三十五条 招生咨询及联系方式
咨询电话:020-22325918
传 真:020-22325955
第三十六条 学校纪委办公室、监察室负责监察、监督学校招生工作,并接受相关申诉。
联 系 人 :冯鲜监督电话:020-22325930
传 真:020-22325955
第十一章 附则
第三十七条 本章程经学校校长办公会议讨论审查通过,适用于本校2020年夏季普通高考专科招生工作,自公布之日起施行。
第三十八条 本章程由广州现代信息工程职业技术学院授权广州现代信息工程职业技术学院招生办公室解释。本章程若与国家和各省(区、市)的规定不一致,则以国家和各省(区、市)的规定为准。
中国音乐学院
(请滑动查看)

上海海洋大学
(请滑动查看)

辽宁大学
一、辽宁大学自然情况说明
1.学校全称:辽宁大学
2.办学地点及校址:学校有三个校区,即沈阳崇山校区(沈阳市皇姑区崇山中路66号)、沈阳蒲河校区(沈阳市沈北新区道义南大街58号)、辽阳武圣校区(辽阳市青年大街38号)。理工类专业在沈阳崇山校区办学,翻译、商务英语专业在辽阳武圣校区办学,英语、日语、俄语在辽阳武圣校区、沈阳蒲河校区均有办学(以辽宁省招办公布计划时说明为准),其他专业在沈阳蒲河校区办学。
3.办学类型:普通高等学校(公办)
4.办学层次:本科、研究生
5.办学形式:全日制
6.主要办学条件:校园占地面积145.9万平方米(约合2188.2亩);生均教学行政用房面积12平方米;生均宿舍面积10.1平方米;生师比18.6:1;专任教师1495人,其中具有副高级职务教师占专任教师的比例为56.2%,具有研究生学位教师占专任教师的比例为87.3%;教学科研仪器设备总值27078.9万元,生均教学科研仪器设备值8557.9元;图书289万册,生均图书91.3册。
二、招生计划特别说明
1.只招英语考生的专业:
(1)外语类专业:英语、商务英语、翻译。
(2)中外合作办学专业:新华国际商学院各专业、亚澳商学院各专业。
2.零起点教学的外语类专业:日语、俄语、德语、法语、朝鲜语。
3.其他专业语种不限。
4.招生计划分配原则和办法。根据本校人才培养目标、办学条件等实际情况,统筹考虑各省(区、市)考生人数、生源质量、就业情况、区域协调发展及重点支持政策、历年计划安排等因素,确定分省招生计划。普通类预留计划不超过计划的1%,艺术类预留计划不超过计划的15%。使用预留招生计划,坚持集体议事、集体决策、公开透明的原则。在招生录取过程中,对生源人数多、质量好的省(区、市)特别是符合上述条件的中西部地区,可适当调整招生计划。学校招生计划按照省教育厅核准的分省分专业招生计划执行。在高考综合改革试点省(市)设置的招生专业(类)计划,对选考科目的要求、综合素质档案的使用办法,以当地教育招生考试部门及我校官方网站公告为准。
三、专业设置说明
四、毕业证书与学位证书说明
本科学生学习期满,成绩合格颁发辽宁大学普通高等学校本科毕业证书,达到辽宁大学学位授予标准的颁发辽宁大学学士学位证书。
五、收费情况说明
1.学费和住宿费的收取标准按照省物价部门批准的标准向学生收费。本科专业实行学分制收费,学费按学年预收,各招生专业收取学费标准详见“三、专业设置说明”,住宿费按每学年1000—1200元收取。
2.学费和住宿费的退费办法学生因故退学或提前结束学业的,依据《教育部国家发展改革委财政部关于进一步规范高校教育收费管理若干规定的通知》教财〔2006〕2号文件的要求,学校应根据学生实际学习时间和实际住宿时间,按月计退剩余的学费和住宿费。
3.家庭经济困难学生资助政策及有关程序我校设有校内、校外多项奖助学金,建立了以生源地信用助学贷款为主,奖助学金、勤工助学、困难补助、学费减免为辅的完善的学生资助体系。
(1)生源地信用助学贷款。家庭经济困难学生可向户籍所在县(市、区)的学生资助管理机构咨询办理生源地信用助学贷款。(2)奖学金包括:国家奖学金8000元/年、省政府奖学金8000元/年、国家励志奖学金5000元/年;学校奖学金一等1000元/学期、二等500元/学期、三等260元/学期、单项100元/学期;企业奖学金。
(3)助学金包括:国家助学金一等4400元/年、二等2750元/年;社会助学金。
(4)勤工助学岗位。家庭经济困难学生入学后可以向学校申请勤工助学,学校根据需求为部分家庭经济困难学生安排勤工助学岗位。
(5)困难补助。学校会根据具体情况对家庭经济困难的学生给予一定的困难补助。
(6)学费减免。根据辽宁省资助工作安排,学校对孤儿采取学费、住宿费减免政策。学校家庭经济困难学生资助各项工作程序按照国家及辽宁省有关文件规定执行,各类奖助学金评比过程、评比结果按要求实施公示,接受师生监督。
六、国际交流与合作方面说明
1.中外合作办学专业在本校同批次录取(按招生所在省级招生主管部门批准批次执行)。
2.中外合作办学各专业纳入普通高等学校招生计划招生。中外合作办学类专业的学生在结束国内阶段学习后,符合申请签证条件并且成绩符合要求者,可自愿申请办理赴国外学习。国外就读阶段学费执行国外合作学校规定标准。
3.中外合作办学专业学生学习期满,成绩合格颁发辽宁大学普通高等学校本科毕业证书,达到辽宁大学学位授予标准的颁发辽宁大学学士学位证书。亚澳商学院中外合作办学专业学生达到外方学位授予标准的颁发澳大利亚维多利亚大学学士学位证书。
七、录取办法说明
1.投档比例我校调档比例原则上不超过110%(艺术类专业遵照各省通用投档比例)。按照平行志愿投档的批次,调档比例原则上控制在105%以内。
2.身体健康状况要求按照教育部、原卫生部、中国残疾人联合会印发的《普通高等学校招生体检工作指导意见》执行。
3.院校志愿及录取
(1)学校志愿录取按相关省市区要求执行。
(2)在提档时执行省招考委关于高考加分规定;分专业时按考生高考文化课成绩(不含加分)录取。
(3)艺术类本科专业按“志愿清”原则录取,即专业志愿优先。(4)普通类本科专业按“分数清”原则录取,即“分数优先,遵循志愿”:就是将考生按高考文化课成绩(不含加分)从高到低逐分排序,按序逐个检索和满足考生所填报的系列志愿,第一志愿额满,逐次检索其第二、第三志愿及后续志愿。
(5)报考同专业高考文化课成绩(不含加分)并列考生,录取顺序为:首先,享有省招考委认定具备加分者优先;其次,专业志愿靠前者优先;再次,具体科目分数高者优先,科目优先顺序为:①文学(不包括外国语言文学类)、历史、哲学、法学门类专业排序为语文、外语、数学;
②理学、工学门类专业排序为数学、外语、语文;
③经济学、管理学门类专业排序为数学、外语、语文;
④外国语言文学类专业排序为外语、语文、数学;
⑤中外合作办学专业排序为外语、数学、语文。
(6)中外合作办学专业英语成绩不低于英语满分的70%。
(7)中外合作办学专业只录取有专业志愿考生。
(8)江苏省普通类考生,选测科目要求等级为AB及以上,必测为4C1合格,进档后考生采用“先分数后等级”的排序方法录取。投档成绩相同的情况下,按照选测科目等级优先顺序进行录取,选测科目等级优先顺序为:“A+、A+”,“A+、A(A、A+)”,“A、A”,“A+、B+(B+、A+)”,“A+、B(B、A+)”,“A、B+(B+、A)”,“A、B(B、A)”。(9)高考综合改革试点省市招生录取按当地政策执行。
(10)我校部分专业按大类进行招生,包括:经济学类(经济学、经济统计学、国民经济管理)、金融学类(金融学、保险学)、工商管理类(工商管理、市场营销、人力资源管理)、物理学类(物理学、应用物理学)、化学类(化学、应用化学)、计算机类(计算机科学与技术、数据科学与大数据技术)、电子信息类(电子信息科学与技术、通信工程),上述对应大类具体情况详见“三、专业设置说明”。大类培养的学生经过基础课程阶段学习后,根据成绩及志愿情况分流到专业(定向招生的学生不参加分流)。
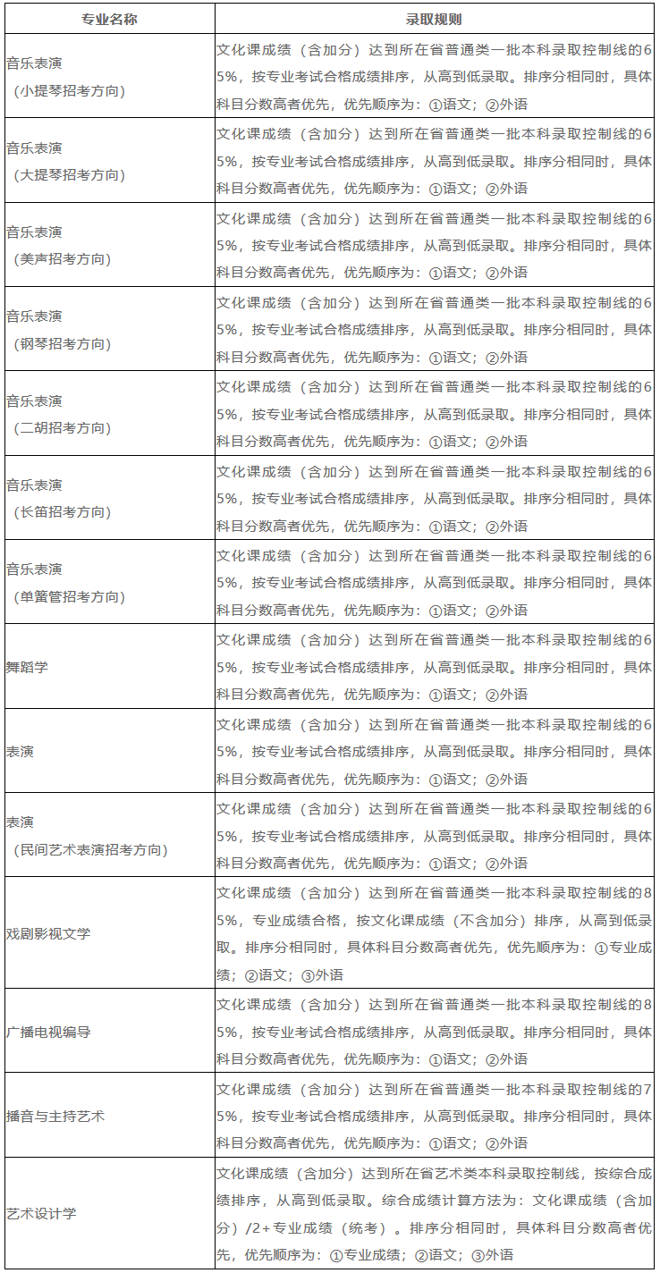
4.艺术类录取规则
(1)关于录取原则中文化课成绩最低要求的说明:
①所参照控制线乘比例后四舍五入取整数。
②如生源所在省招办对相应艺术类专业划定文化课最低控制线高于我校规定的该专业文化课最低分数线,则该专业执行生源所在省招办划定的文化课最低控制线。
③一批本科录取控制线:对于合并本科批次的省份和高考综合改革省份,以各省相关规定为准,如无相关规定按强基计划对应的控制分数线划定。
(2)关于录取原则中专业成绩的说明:
①在组织专业校考的省份,专业成绩使用校考合格成绩。
②在未组织专业校考的省份,专业成绩使用其相应专业省统考或联考合格成绩。
5.新生复查新生入校后,学校将依据国家有关政策对思想政治、身体健康状况等方面进行复查,对违反招生政策和没有达到录取标准的学生进行处理。复查不合格的学生,学校将按照有关规定做出相应处理或取消入学资格。
6.特殊类型招生提示学校艺术类专业、高水平运动队招生的工作程序、日程安排及录取办法按教育部相关规定、《辽宁大学2020年艺术类专业招生简章》(调整版)及我校本科招生网发布的相应类型招生政策信息执行。2020年辽宁省重点高校招收农村学生专项计划作为本科批次院校志愿的组成部分一并填报,单独设立投档单位,不再单设录取批次。
7.联系方式(通信地址、电话、网址)
地址:辽宁省沈阳市皇姑区崇山中路66号辽宁大学学生工作处(本科招生办公室)
邮编:110036
电话:024-62202299
推荐阅读: